To make the explanation easier, here's the diagram for a typical bootstrap gate driver. Perhaps, the O.P. could post his actual circuit diagram.
The IC in the picture is FAN7842. The next picture is the block diagram of the FAN7842 itself.

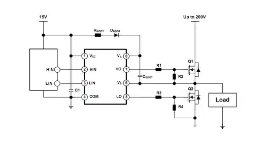
Bootstrap gate drive circuits are used with H-bridge and half-bridge MOSFET topologies. The overall idea of the bootstrap gate drive circuits is this:
- Initial conditions: Q1 is turned off. Q2 is turned on. The Gate of Q2 is at Vcc.
- The bootstrap capacitor Cboot is charged when the lower MOSFET Q2 is conducting and the source of the upper MOSFET Q1 is at a low potential ( VS1≈0 ). Cboot is charged from Vcc through Dboot.
- Now, the direction of current through the bridge needs to change. Q2 is turned off by driving it's gate low. The source of Q1 is no longer tied to ground and it floats up. As a result, VS1>Vcc. Cboot remains charged for the time being. Dboot prevents it from discharging into Vcc. Cboot haven't been used for driving the gate of Q1, yet.
- The gate drive circuit for Q1 is inside the IC. This special gate drive circuit is not connected to Vcc. It's powered exclusively by Cboot. Also, the value of Cboot is chosen such that it's bigger than the gate capacitance of Q1 ( Cboot>>Cgate ). Now, the Q1 is turned on by connecting its gate to the charged Cboot. The gate capacitance is charged from Cboot, and the gate voltage goes up.
- Finally, Q1 is turned off by connecting its gate to its source. Q2 is turned on by driving it's gate to Vcc. This cycle can repeat again.
Below is an oscilloscope screenshot of a gate drive waveform. It was taken with one of my own circuits, not with the FAN7842 circuit above. The principles are the same, though.
The gate drive signals go above the H-bridge supply voltage. Vcc=12V in this circuit. In the waveform, it's the difference between the high state of the gate signal and the H-bridge supply voltage (minus the drop across the Dboot diode).

An important thing about bootstrap gate drive circuits is that the duty cycle has to be D < 100%. It doesn't work at 100%.
In case you already know how charge pump voltage doublers work, you would recognize that the bootstrap gate drive circuit is somewhat similar.