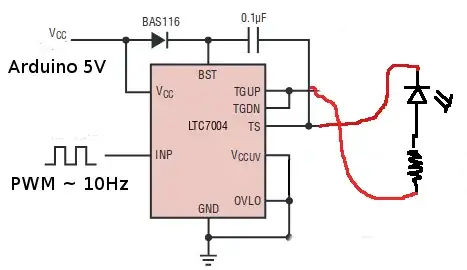
I was testing the MOSFET driver LTC7004 and tried to supply power to VCC and GND from an Arduino Mega with a PWM signal. The schematic resembles a Bootstrap circuit. I connected an LED between pins connected to Gate and Source but the LED doesn't blink.
Can I really drive an LED with a MOSFET driver?
PS: We cannot :)
