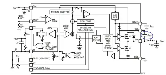
I'm working on the LT8607 Step-down converter to convert from 12V to 5V/500mA output.
The circuit schematic is as below.

What is the purpose of using the BST capacitor as shown in the schematic.
I'm working on the LT8607 Step-down converter to convert from 12V to 5V/500mA output.
The circuit schematic is as below.

What is the purpose of using the BST capacitor as shown in the schematic.
Any converter using an n-channel device for high-side switching needs to have internal boost converter, often a simple charge-pump, working alongside it. This is because an n-channel FET requires that its gate be driven higher than its source to be on, and when on, the source is at approximately the drain voltage, which is the supply voltage in this particular use case.
Since having to give multiple voltage supplies to a converter is inconvenient, most such devices have the circuitry for a charge-pump voltage doubler built in.
The reason n-channel, and not p-channel, FETs are used for this is that, for reasons relating to semiconductor physics (best answered in another question), n-channel devices are more efficient and faster than p-channel ones of the same size. If one were to use a p-channel FET for this task, it would not require a bootstrap capacitor, but the tradeoff would be lower efficiency. The cost of one capacitor, and a slightly more complex and maybe slightly larger die size, is usually considered worth the efficiency saved.
For more information on bootstrap capacitors, @NickAlexeev linked this in a comment above, which gives a good explanation of what exactly is going on here.