I am very familiar with the operation of bootstrap drivers on MOSFET driver ICs for switching an N-channel high-side MOSFET. The basic operation is covered exhaustively on this site and others.
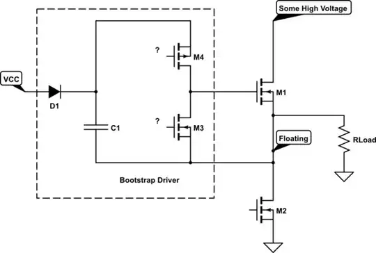
What I don't understand is the high-side driver circuitry itself. Since a good driver pushes and pulls large amounts of current, it makes sense that another pair of transistors exist within the IC to drive the VH pin high or low. Several datasheets I've looked at seem to indicate they use a P-channel/N-channel pair (or PNP/NPN). Taking away the construct of the IC chip, I imagine the circuit looks something like this:

simulate this circuit – Schematic created using CircuitLab
It seems that we've just introduced a recursion problem. Assuming the node marked as "floating" can be any arbitrarily high voltage, how are M3 and M4 driven that doesn't need yet another driver to drive the driver (and so on and on)? This is also assuming the high-side driver is ultimately controlled by a logic-level signal of some kind.
In other words, given an arbitrarily high floating voltage, how is the push-pull drive of M3 and M4 activated by a logic-level signal that originates from off the chip?
Point of clarification: The specific question I'm asking has only to do with activating the high-side push-pull bootstrap drive with a logic-level signal. When the high-side voltage is relatively low, I recognize this is trivial. But as soon as the voltages exceed typical Vds and Vgs ratings on transistors, this becomes harder to do. I would expect some kind of isolation circuitry to be involved. Exactly what that circuitry looks like is my question.
I recognize that if M4 is a P-channel FET (or PNP), another bootstrap circuit is not necessary. But I'm having trouble conceiving of a circuit that will generate the proper Vgs's for both M4 and M3 as the external transistors are switched back and forth.
Here are screen captures from two different datasheets that show a similar circuit to what I drew above. Neither go into any detail about the "black-box" driver circuitry.
From the MIC4102YM:

And the FAN7380:







