Fig. (b) is the AC equivalent of Fig. (a). I am not sure if this is right. Why is \$r_e'\$ grounded?
-
1Do you know how to create the ac equivalent circuit in general? What is done with dc voltage sources to convert them to an ac equivalent? – Elliot Alderson Feb 26 '22 at 12:12
-
Here you can find the answer https://electronics.stackexchange.com/questions/609271/diff-amp-ac-equivalent-circuit-confusion/609293#609293 – G36 Feb 26 '22 at 14:11
-
2Does this answer your question? Diff amp ac equivalent circuit confusion – Peter Jennings Feb 26 '22 at 14:50
1 Answers
T- and \$\pi\$- Models
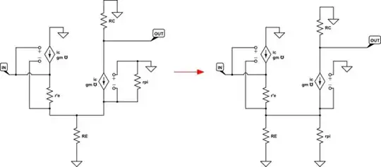
Earlier, in a comment I've since deleted since I'm now writing this, I suggested to you to consider applying the T-model to \$Q_1\$ and the \$\pi\$-model to \$Q_2\$. Figure 15-8(b) is wrong. But you won't be able to see exactly why, if you don't attempt what I suggested.
You should know that these two models are equivalent:

simulate this circuit – Schematic created using CircuitLab
(Keep in mind these are linearized small-signal models and not large-scale non-linear DC models.)
Getting it Right
Now apply them to your first circuit in Figure 15-8(a), those models I mentioned above:

On the right you can see that the topology matches the one provided in Figure 15-8(b). However, while the topology matches, the details don't. At the lower right corner they suggest \$r_e^{\:'}\$ in Figure 15-8(b) when it is really \$Q_2\$'s \$r_\pi\$ that should be there.
So, as may happen when work product is hurried, the textbook gets it wrong.
Let's solve the right-hand circuit using SymPy:
var('vin vout ve gm re rpi RE RC')
eq1 = Eq( ve/RE + ve/rpi, gm*(0-ve) + gm*(vin-ve) ) # Emitter node KCL.
eq2 = Eq( vout/RC + gm*(0-ve), 0 ) # Vout node KCL.
ansb = simplify( solve( [ eq1, eq2 ], [ vout, ve ] )[vout]/vin )
ansb
RC*RE*gm**2*rpi/(2*RE*gm*rpi + RE + rpi)
Now, before considering Figure 15-8(c)'s simplification, you need to first ask yourself if \$r_\pi\$ is much less than \$R_{_\text{E}}\$. If so, that simplification applies. But if not, then it doesn't. As it turns out, it's not a viable simplification. So Figure 15-8(c) is simply wrong. Toss it.
We can summarize the above SymPy-generated answer as:
$$\begin{align*} A_V&=g_m\,R_{_\text{C}}\,\frac1{2+\frac1{\beta}+\frac1{g_m\,R_{_\text{E}}}} \\\\ &=\left[\frac1{2+\frac1{\beta}+\frac1{g_m\,R_{_\text{E}}}}\right]\,g_m\,R_{_\text{C}} \end{align*}$$
A simplified approach would be about:
$$A_V\le \frac12\, g_m\,R_{_\text{C}}$$
It won't be greater and will likely be a less because \$\frac1{2+\frac1{\beta}+\frac1{g_m\,R_{_\text{E}}}}\lt\frac12\$. But it should be pretty close to \$\frac12\$ because both \$\frac1{\beta}\$ and \$\frac1{g_m\,R_{_\text{E}}}\$ are quite small.
Simulation and Verification
Let's run a series of different circuits, modifying \$R_{_\text{E}}\$ (so as to change \$g_m\$), and see what happens using the .TF (transfer function) card:
Now, let's see what our calculation says, using the .OP (DC operating point) card instead so that we can perform the above calculation:
Very close, indeed.
(I used \$V_T=25.9\:\text{mV}\$ as an approximation. LTspice uses a slightly different value by default, namely \$V_T=25.864917\:\text{mV}\$. But I just rounded it. I also directly plugged in \$\beta=200\$, taken directly from the 2N2222 Spice model and added some factors so that LTspice got the right physical units.)
LTspice, of course, deals with many other model parameterizations that weren't included above and they tend to reduce the voltage gain a little. We could expand our model to include some of them. But there's little point. It's close enough now.
Added:
I wanted to improve things so that LTspice performed the calculations in conceptual groups and to exactly specify the thermal voltage that LTspice is using during the run.
This still neglects all the important details that LTspice handles, such as how \$\beta\$ varies -- it's not a constant value. (I've also snubbed the Early Effect by choosing to tell LTspice to calculate \$g_m\$ for both BJTs by using the measured collector current of \$Q_2\$, which helps remove its impact on the calculation.). But it shows how well a basic KCL analysis of the highly simplified T and \$\pi\$ models work:
Red numbers are the "transfer function" values computed by LTspice in the prior .TF run. Green numbers are those values picked directly off of the shown green curve.
Note that I've separated out the computation of \$g_m\$ and the factor that is \$\le\frac12\$ and then combined these into a final calculation of \$A_V\$, which is then used for plotting values.
Notes
Finally, do also recall that \$g_m\$ is tied to the DC operating point and that none of the above shows how to estimate it. Instead, in simulation, I allow LTspice to directly calculate it so that it can be used in the gain calculation derived above.
To provide a closed solution equation for the DC operating point, so that the operating point \$g_m\$ can be estimated, requires the Lambert W-function. Iterative solutions can be used to avoid the closed solution, but... well... they are iterative. You can search this site for "LambertW" or "Lambert" to see how it may be applied in different circumstances. See this example, for example.
If you want to see how the Lambert W-function is applied in written papers, a good example can be found in "Exact Analytical Solution of the Diode Ideality Factor of a pn Junction Device Using Lambert W-function Model" by Habibe Bayhan & A. Sertap Kavasoglu. The semiconductor research community, and those electrical engineers supporting instrumentation design for research by physicists, are well-familiar with it and use it. Most "clinical practice" engineers, on the other hand, are not and do not.
A remaining idea would arrange things so that the term \$\frac1{g_m\,R_{_\text{E}}}\$ is no longer small. This can be done by reducing both \$R_{_\text{E}}\$ and \$g_m\$ by minimizing the magnitude of \$V_{_\text{EE}}\$. I'll show an example where the leading factor is nearer to \$\frac13\$ than to \$\frac12\$ due to such changes and how the predictive model still conforms well:
Note the much smaller values for \$R_{_\text{E}}\$ and that \$V_{_\text{EE}}\$ is also quite small, above. Note also that the predictive model appears to apply quite well.
- 77,876
- 6
- 77
- 188




