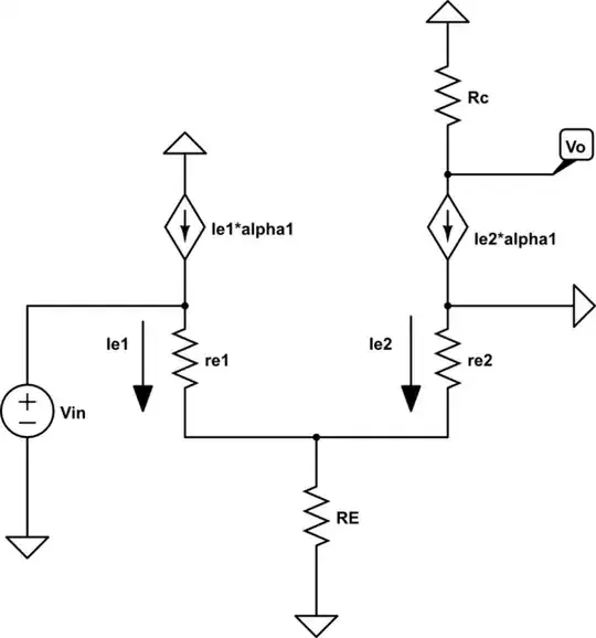
In the circuit below, base of Q2 is grounded.
Even though base of Q2 is grounded in the circuit, the ac equivalent circuit(T model) seems to suggest that one end of the current source Q2 is also grounded(Dotted region)!
Does this mean \$r_e+R_E\$ are shorted by a wire?
And does the output \$v_{out}\$ equal the voltage across the current source?
I know both above statements are wrong, but I don't have a good feeling why. Any help?
In short: Where is base in T model? Looks base,emitter,collector are all meeting at a point. How to interpret T model correctly? Can't we use the T model "as-it-is" in circuit analysis?



