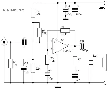
I've seen some circuits where a decoupling capacitor is used as well as a reservoir capacitor, like this (C4 and C5):

I've read about decoupling capacitors and for me it looks as if they are meant to remove small fluctuations in the supply voltage. Then I thought - wasn't that the purpose of a reservoir capacitor as well? Why wouldn't the reservoir capacitor be able to filter out the small fluctuations, if it is able to filter out the large fluctuations?
So I feel like I have a basic misunderstanding here. What is the purpose of a decoupling capacitor next to a reservoir capacitor, when we assume we place both equally near to the power consuming part? Or is the only advantage of the decoupling capacitor that it is smaller and can therefore be easily placed more near to the power consuming part?


