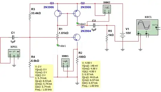
What is the real benefit of voltage divider CE BJT amplifier schematic like that? If I use different BJT's in real life with various betta I'll give different voltage drops XMM1. Different betta of real BJT's willn't allow to center the Q-point voltage XMM1 on output curve. Or it's not critical to allow Q-point some drift on output curve?
I'm also tryring to use current source instead R3 to fix Q1 collector current but I can't understand is that schematic usable in real life? And I can't understand how to select R3, R4 values if I know Q1 collector current (that equal to I_ref tuned by R1)?

