I am studying Schilling-Belove Electronic Circuits, 3rd Ed. where in its second chapter under the "Maximum Symmetrical Swing" section it gives an example where the base current is kept constant and the beta is varied from 200 to 400 which makes the collector current reach the edge of the saturation value almost... and then it says.. "... (hence) the transistor is biased with a constant-emitter rather than a constant-base current".
What I don't understand is how can the emitter current stay constant while we can vary the base current to our will to satisfy design requirements.. It isn't that Ib and Ic can adjust between themselves keeping Ie constant.. Ib and Ic themselves are constrained by beta.. Or is there something hidden in the language I am not getting through..




- 186
- 1
- 12
-
Please, can you post the diagram ? – David Aug 03 '19 at 15:06
-
@David I cud add a pic now.. See if it helps.. – nn08 Aug 03 '19 at 15:14
-
A diagram showing what circuit is being discussed might also help us explain it. I'd guess it's a common emitter with emitter degeneration, but I'm not going to give you an answer based on a guess at what they're talking about. – The Photon Aug 03 '19 at 15:17
-
@ThePhoton Circuit added too.. Hope tht helps – nn08 Aug 03 '19 at 15:24
-
@ThePhoton Yes u are right.. And the circuit actually was a resistive divider biasing circuit.. They just simplified using thevenin – nn08 Aug 03 '19 at 15:25
-
I added two more pics just for the sake of clarity of the question.. :) – nn08 Aug 03 '19 at 15:31
2 Answers
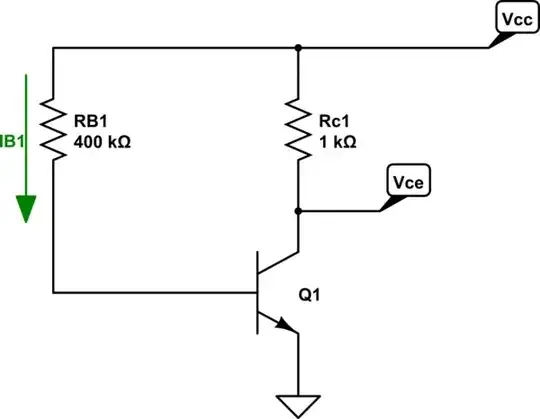
This is how "constant-base current" circuit will look like:

simulate this circuit – Schematic created using CircuitLab
The base current will be fairly constant as long as \$V_{CC} >> V_{BE}\$.
$$I_B = \frac{V_{CC} - V_{BE}}{R_{B1}} \approx \frac{V_{CC}}{R_{B1}}$$
And due to the fact that \$I_C = \beta \cdot I_B\$ and \$V_{CE} = V_{CC} - I_C \cdot R_{C1} \$. Any variations in \$\beta\$ bale will have a huge effect on collector current and Vce voltage.
For example, if \$ V_{CC} = 10V\$ and \$ \beta \$ changes from \$\beta = 200 \$ to \$\beta = 400\$ will will have:
Case 1 (\$\beta = 200 \$)
$$I_B = \frac{10V - 0.6V}{400k\Omega} \approx 25\mu A$$ and
$$V_{CE} = 10V - 200 \cdot 25\mu A \cdot 1k\Omega = 5V $$
Everything looks good, the transistor in active mode
Case 2 (\$\beta = 400 \$)
$$I_B = \frac{10V - 0.6V}{400k\Omega} \approx 25\mu A$$ and
$$V_{CE} = 10V - 400 \cdot 25\mu A \cdot 1k\Omega = 0V $$
In this case, we get \$V_{CE} = 0V \$ which is impossible and in fact, the transistor will be in saturation mode. And there will be some small voltage drop across BJT.
More about saturation here: A question about Vce of an NPN BJT in saturation region
But we can bias the transistor in a different way to get "constant-emitter" current. In this case, we fixed the emitter current at \$I_E = \frac{V_E}{R_E}\$ and any change in \$\beta\$ value will only change the base current \$I_B = \frac{I_E}{\beta +1}\$ because the emitter current will be fixed by the external voltage source and emitter resistance.
See the example:

As you can see the emitter current will be \$beta\$ independent as long as we have an ideal voltage source at the base terminal.
$$I_E = \frac{V_B - V_{BE}}{R_E} \approx \frac{1V}{200\Omega} = 5mA $$
And if the \$\beta\$ changes from 200 to 400 the only thing that will change is the base current from \$25\mu A\$ to \$12.5\mu A\$.
In real life instead of a voltage source, we are using "stiff" voltage divider instead. Which means that the base current only slightly affects the output voltage of the voltage divider. And we can achieve this if we pick the voltage divider current much larget then the maximum base current.
See some examples
- 14,576
- 1
- 20
- 36
-
-
On a side note... Can you suggest me any book/ any resource where i can learn about discrete design of this sort..? – nn08 Aug 03 '19 at 16:07
-
1@Nullbyte Unforvently such a single book do not exist. You can try to read this https://electronics.stackexchange.com/questions/355899/how-is-possible-that-with-same-ibase-there-is-more-than-one-vce/355955#355955 or some jonk answers https://electronics.stackexchange.com/questions/335102/common-emitter-bjt-amp-q-point-with-and-without-current-mirror/335128#335128 As for the book I personally like "the art of electronics" and "Fundamentals of microelectronics" by Razavi, and Electronic Devices: Discrete and Integrated by Stephen Fleeman. – G36 Aug 03 '19 at 23:13
-
another useful circuit is this; (added 2nd circuit, that self-biases for ANY NPN)
The Rsource and the Rload are typical values encountered when you CASCADE 2 or 3 or 4 or 5 of these circuits to achieve gains of 100X or 1,000x or 10,000X or 100,000X. The 100 ohm in VDD, along with 100uF, is needed to reduce the likelihood of VDD-coupled oscillation. In fact, for the output stage of 10,000X or 100,000X signal chains, I'd use 1,000uF on the VDD of the final stage.
Input capacitance of each stage will be approx 1,000pF. That, with the 1Kohm resistor (R5) is a 1uS timeconstant, or 160KHz 3dB.
Gain is each stage is (ignoring Rloads and Ie_GM effects) R5 / R4. For more exact gain number, you need the transconductance (diode slope) and Rsource and Rload.
Have fun. Oh, inserting a cascade transistor between Q1 collector and R5 will greatly reduce the Cin, and greatly increase the bandwidth.
D1 may or may not be optional; at 3v, its probably needed.

simulate this circuit – Schematic created using CircuitLab
- 34,253
- 2
- 19
- 48