I might suggest some revisions of the version offered by @Russell McMahon that uses the 74C14 IC to drive the on and off function, if accepted. I like this design as it makes use of a bridge rectifier in an unusual way and it seemed quite sound until I put it to test. I used the IRF640 and the 220 kΩ between Gate and Source. The thing that made it work just right for me was to change the 100 pF capacitors for 47 nF capacitors.
At that point, I could put as low as 1 kHz in to the capacitors and get the FETs to fire (though 2+ kHz works better and up to about 22 MHz).
So if you modify this circuit as I describe, you will still need to put the FETs on a heatsink, absolutely.
To be clear, I was not testing this with the 74C14 but rather with my Signal Generator as the input, for sake of bench testing the functionality of this model of power controller components.
I would like to offer a redrawn version but I don't seem to have the right program to do so. That said, here is the copy of the one I am referencing with the link to original.

EDIT: I just updated with this modified version as it worked on my bench.
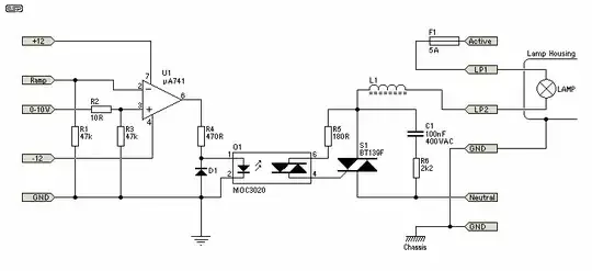
(Image source: Digital Systems - CHARGE COUPLED BI-DIRECTIONAL POWER MOSFET RELAY)

I thought I'd get involved in this post as I have browsed many of these over the years and gain a great deal of understanding and value from them. This can be here for another part of the answer (now tested) for the question posted and for those whom want something that will "just work" as I often do. Enjoy.
Final EDIT (I think): Below is a version that I tested with a standard 9 volt battery but you much use some DC or AC source that is within spec for the GS voltage of your MOSFETs and high enough to turn them on after the bridge PLUS, and this in really important, do not use a supply or source that has ground from the line (120 volt line) and negative of the output bonded. You will break something!

Edit Jan 1 2022: Just completed and tested the best version yet and I love it! I hope this is the best answer for this thread or at least someone may have a great solution if they don't have access to high-power TRIACs and though they make it quite simple, I think this is a very simple way to build with power MOSFETs instead. Please ask questions if you like. This version is isolated and works like a charm. Should turn and off very quickly
