I am not sure if you are asking about converting a CB walkie-talkie to 10m or building one from scratch so I will address both, not feeling like working at the moment:
Converting a CB walkie-talkie
What it will take to Convert a CB walkie-talkie is going to depend on how it's contructed, of course. It can be as simple as replacing one or more crystals. A cheap one will have one offset crystal to move the channels up into the CB range. Fancier ones might have several crystals. Basically you want to move it "up" 2MHz to get you into about 29MHz. You'll be stuck with the channel concept on the frequencies of the crystals, of course, but that can be OK.
A newer CB will probably have some sort of DDS which would make it much much harder to convert.
As a note, CB radios are (usually) AM, and while this is fine on 10m, that's something to remember. Newer ones support SSB as well, but might be much more difficult to mod.
If you want to get crazy you can figure out how to supress the carrier and do DSB or supress both the carrier and the lower sideband. Even more adventurous would be to disconnect the AM modulator, add an FM detector chip (I know you want discrete, but this is just blue sky stuff) and modulating the VCO, then you'd be doing FM. Although these days most repeaters have a PL, which makes this mod a lot less useful.
Homebrew 10m walkie-talkie
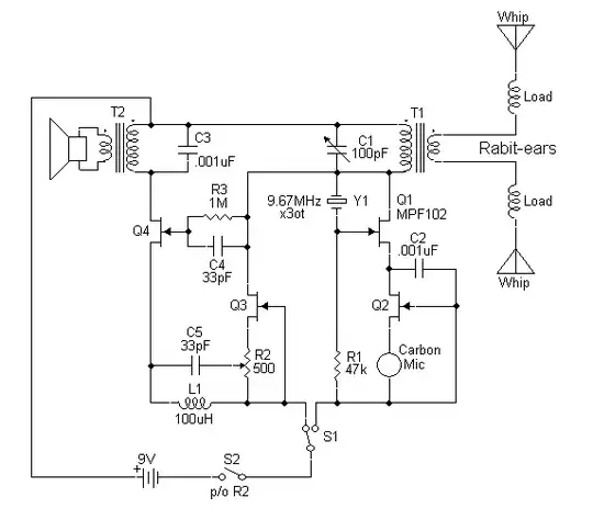
Poking around on the net, there are a bunch of QRP 10m transceivers that could be built into a walkie-talkie form factor. This one looks pretty doable:

The only IC is a small op-amp for the audio out. Looking the schematic over, it's setup for 220V AC power (the author is Australian, but he's probably OK despite that :) ). Since you are going to want to run on battery, you can axe that whole section and wire the DC source right in.
Another option is a 14MHz SSB transceiver. This page details an all discrete component version that will run on battery power. You can either roll with it on 20m or convert it up to 10m.
Happy Soldering.