1

I'm trying to create a switch between a -15V and +15V supply using a gate signal of 0V to +3V.

With the positive-going Gate voltage, I tried an NMOS FET. This works as expected with a drain of +10V but with a drain of -10V the FET just acts like a diode, dropping only 0.6V across itself or nothing.

Is there any transistor suitable for this application or must Vg always lie between Vd and Vs? Also, I'm also trying to keep the circuitry as minimal as possible.

Edit:

To further explain my problem: I need to discharge a capacitor at a specific time (when an IC turns off) clamping it to ground, otherwise other voltage lines held up by capacitors begin to leak into it causing havoc (specifically the negative voltage line). Obviously this shouldn't be allowed to happen however the leakage problem is currently out of my control hence why I'm trying to come up with a fix just in case I'm stuck with it.

Also, the level of the GPIO control signal can be active-high or active-low.

I've had some joy by using a single JFET but it's not as good as a MOSFET as the JFET conducts more than a MOSFET when it's "off". I'll take a look at level-shifting.

schematic

simulate this circuit – Schematic created using CircuitLab

The line I'm trying to deal with "VCOM" actually travels between -15V and +15V during it's normal operation and ends at 0V. However, as I explained above, it won't stay at 0V after it's operation which is why I'm trying to crowbar it to ground on demand.

3dge
  • 13
  • 1
  • 1
  • 4
  • What MOSFET do you have? A part number and link to datasheet will enable us to provide more accurate answers. – Phil Frost Jan 21 '14 at 14:15
  • What load does it need to drive? – Tut Jan 21 '14 at 15:03
  • Also, the schematic editor seems to be fixed. Could you please edit your question and add a schematic of exactly what you are attempting (ctrl-M, or the button in the toolbar that looks like a schematic in the editor) – Phil Frost Jan 21 '14 at 15:22
  • I'm not clear on the load or the way it is connected, do you mean the capacitor connected across the mosfet? The schematic shows the mosfer connected between gnd and -10 that will short as soon as the mosfet turns on. – alexan_e Jan 22 '14 at 10:32
  • Yes, it's the resevoir capacitor for a voltage supply line which I want to be able to clamp to ground. – 3dge Jan 22 '14 at 10:37
  • But if the drain can either have +15v or -15v and the source is grounded then the mosfer diode with conduct for one of the two polarities (depending if it's a P-mosfet or N-mosfet). I think you need a solid state switch that uses two mosfets (and the complicated drive it introduces for discrete device solution). – alexan_e Jan 22 '14 at 10:41
  • Yes, that's true. An SSR would work, it's just a shame about the price :s – 3dge Jan 22 '14 at 10:53

3 Answers3

3

All MOSFETs inherently have a body diode between source and drain. This diode is reversed biased under normal usage, but if you put the drain at a lower potential than the source on an N-channel FET, you will, as you have discovered, forward-bias this diode.

schematic

simulate this circuit – Schematic created using CircuitLab

More on the body diode: MOSFET: Why the drain and source are different?

You will have to find a way to place the MOSFET in your circuit such that the drain is at a higher potential than the source. Or, you can use a P-channel MOSFET, where the drain must be at a lower potential than the source.

Either way, you will likely need some sort of level-shifting circuit to translate your 0V-3V logic input to whatever levels are required by the MOSFET arrangement you select. This can be as simple as another transistor (usually a cheap BJT) and a resistor, or a complicated arrangement designed to switch the MOSFET at very high speeds which might include dozens of components and maybe even additional voltage supplies. It all depends on your application.

Phil Frost
  • 57,310
  • 18
  • 145
  • 267
  • To control the P-mosfet with a control signal of 0-3v he is going to need a level translator, in which case he may as well use a N-mosfet. What would be the benefit of switching from a N-mosfet to a Pmosfet? – alexan_e Jan 21 '14 at 14:03
  • 1
    @alexan_e An N-MOSFET might require a voltage above what's available, so would require not only a level-shifter but an additional supply of some sort. Granted, there's enough ambiguity in the wording that this may not be true. I'd suggest the question be edited to include a schematic, but CircuitLab seems to be busted right now. – Phil Frost Jan 21 '14 at 14:11
  • You may need a circuit to shift your logic input up to the source voltage, but that's easily accomplished with a resistor and another transistor I think that a level translator will be definitely required but I'm having trouble picturing how a single transistor (NPN or PNP) controlled by 0-3v can switch a Pmosfet that has the source at 0v using just the available ground and -10v lines. Can you please provide a description of the configuration? – alexan_e Jan 21 '14 at 15:16
  • @alexan_e I think I may have misunderstood the description in the question. Let's see if we get a schematic added, then I'll add specifics. – Phil Frost Jan 21 '14 at 15:41
  • I'm not just asking to be annoying, I really tried to find a configuration that would be able to control the described P-mosfet with a single transistor but none worked, so I'm really interested if there is indeed a way that works without using a second transistor or a second voltage source (like a 3v3). – alexan_e Jan 21 '14 at 15:53
  • @alexan_e you could have an arrangement just as your first schematic, but with Q2 and the load exchanging places. When the input is high, R3 pulls $V_{GS}$ to -10V and the MOSFET is on. When the input is low, Q1 is on, and it pulls $V_{GS}$ to -3.3V, turning Q2 off. – Phil Frost Jan 21 '14 at 15:55
  • But my control transistor uses a second source of 3v, when I asked you before (first comment) about the advantage of using a P-mosfet you said that a N-mosfet will require not only a level-shifter but an additional supply of some sort so I assumed that a P-mosfet would only require a level translator with no second voltage source. That is why I tried to figure how it is possible to make this work for a P-mosfet without that 3v source, but I wasn't able to find a solution. The solution you refer to uses the same source I had to use for the N-mosfet, or I'm missing something? – alexan_e Jan 21 '14 at 16:59
  • @alexan_e like I said, I may have misunderstood the description in the question. – Phil Frost Jan 21 '14 at 17:00
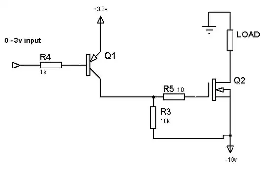
1

A level translator between the N-mosfet and the control voltage would help

enter image description here

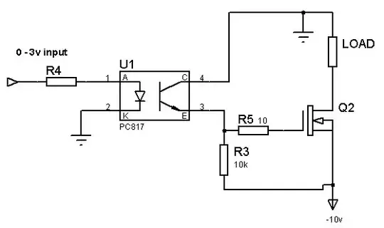
Another option is a similar design as the above but with an optocoupler pulling the gate up (to the ground)

enter image description here

alexan_e
  • 11,130
  • 1
  • 29
  • 62
  • Doesn't your first schematic pull $V_{GS}$ up to 13V? Did you want to make a voltage divider out of R3 and R5, or are you counting on a MOSFET that can handle 13V on the gate? – Phil Frost Jan 21 '14 at 14:14
  • @PhilFrost I have used "substantial" in my comment that is exactly the opposite from what I meant. Rephrasing: R3 is just 10 Ohm, the voltage drop will be insignificant anyway but it can omitted too. Yes Vgs will be set to 13v when the transistor turns on, why is that a problem? The standard modfets I'm aware of have a max Vgs of 20v, I don't think it is very common to find a mosfet that can't handle 13v. – alexan_e Jan 21 '14 at 14:34
  • 1
    Indeed, it may not be a problem, but we don't know what kind of MOSFET is in play here. 13V might be pushing your luck with some MOSFETs, or totally fine with others. It could depend on the load also: if there's a potential for high dv/dt, the gate driver will have to sink currents due to the gate capacitance. Since the gate driver is a 10k resistor, it's possible we could see some high transient voltages at the gate, so I'd want all the margin I can get on the gate voltage. Again, maybe not a problem. I'm just saying, we don't know. – Phil Frost Jan 21 '14 at 14:37
0

In theory you could do what you are asking with a depletion-mode p-channel MOSFET, but they are not very common at all.

It's easy to do this with two P-channel enhancement mode MOSFETs and a resistor if your switching speed requirement is not high.

schematic

simulate this circuit – Schematic created using CircuitLab

To use this simple circuit, the power MOSFET Q2 must have a gate rated to be reliable with 10V drive. The small signal level shifting MOSFET Q1 must be a type that will be sufficiently turned on with -3V \$V_{gs}\$ It will switch "on" in a fairly sluggish manner if it's a big MOSFET, but that could be solved easily with additional drive circuitry (as can the \$V_{gs(max)}\$ > |+/- 10V| requirement).

One attractive idea (if it fits your load requirements) might be to use a dual p-channel MOSFET, so you only require a resistor or two (one in series with the input might be advisable, depending on what is driving it) and a single ~2mm square package.

enter image description here

Spehro Pefhany
  • 397,265
  • 22
  • 337
  • 893