Why does voltage decrease when current increases?
By negative differential resistance, I mean a circuit where the current decreases when the voltage increases.
Well, true... But what is the physical meaning of this statement? How does this magic work? Is it something useful and therefore desirable? If so, what can we use it for? Let's understand it thinking as humans and explain it without using meaningless verbal clichés.
Basic idea
The purpose of a negative resistor is to do the opposite of what a "positive" resistor does, i.e. to add rather than dissipate power. True negative resistors do this by adding voltage in series or current in parallel from their own built-in sources. But how is the humble resistor to do so when it does not have that? The only thing it has is resistance and that is something that dissipates power.
But wait, it can reduce its resistance and thus increase the power added by an external source!
So the idea in general, as we know it from life, is to initially do something bad and then start reducing it, creating the illusion that we are doing good. In this particular case, the negative differential resistor (NDR) has some initial resistance which creates a voltage drop ("bad"). But then it begins to decrease its resistance as the current increases, thus creating the illusion that it is adding power ("good"). Simply put, NDR acts as a dynamic resistor.
NDR acting this way (including OP's one) are called "S-shaped" or "current-driven" while the opposite NDR (tunnel diode, lambda diode in the Heart's answer, etc.) are called "N-shaped" or "voltage-driven".
Let's now explore this phenomenon in detail through step-by-step CircuitLab experiments, first with a "positive" resistor and then with an S-shaped NDR.
Positive resistance
The behavior of a 1 kΩ positive resistor matches our intuition confirmed scientifically by Ohm's law.
I = 1 mA, V = 1 V, R = 1 kΩ

simulate this circuit – Schematic created using CircuitLab
I = 1.5 mA, V = 1.5 V, R = 1 kΩ

simulate this circuit
I = 2 mA, V = 2 V, R = 1 kΩ

simulate this circuit
We also see graphically that when we increase the current through the resistor, the voltage across it increases proportionally, and the resistance does not change (R is static). The resistor IV curve does not move.

Note that on the graph, the voltage is plotted (as is generally accepted) along the abscissa and the current along the ordinate.
Negative differential resistance
Conceptual circuit
To understand exactly how NDR does this magic, let's simulate it with a variable resistor R.
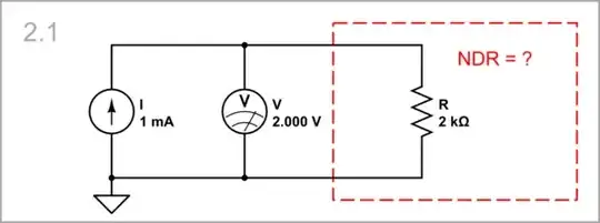
I = 1 mA, V = 2 V, R = 2 kΩ: Its initial (static) resistance is 2 kΩ but in this static state we cannot say how much NDR is.

simulate this circuit
I = 1.5 mA, V = 1.5 V, R = 1 kΩ: When the current rises to 500mA, the trick is that we reduce R by 1 kΩ, and the voltage drop instead of rising, drops.

simulate this circuit
I = 2 mA, V = 1 V, R = 500 Ω: Then the current increases by another 500 mA, but we reduce R by 500 Ω, and the voltage drops even more.

simulate this circuit
In the graphical representation, when the current increases, the resistor IV curve rotates counterclockwise, and the voltage decreases. The intersection points lie on the -1 kΩ NDR IV curve (in green).

Why voltage decreases when current increases
The explanation of this mysterious phenomenon (never done in textbooks) turned out to be very simple:
Basically, Ohm's law is a function of one variable (input quantity) - Vout = Iin.R. So as we increase the input current Iin, the output voltage Vout increases proportionally with the factor R (constant). If we begin to vary the resistance at the same time as the current, Ohm's law becomes a function of two variables (input quantities) - Vout = Iin.Rin. Depending on the rate of change of R, we have the following cases:
First, if we decrease the resistance at a smaller rate of change than that of the current increase, the voltage will increase but less, and we will have the illusion of lower resistance. An example is a poor quality Zener diode.
Then, if we decrease the resistance at the same rate of change as the current, the voltage will not change at all, and we will have the illusion of zero resistance. An example is a perfect Zener diode.
Finally, when we decrease the resistance at a higher rate than that of the current, the voltage starts to change in the opposite direction, and we think of it as a negative resistance. An example is a neon lamp.
Implementation
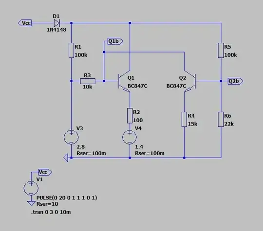
The NDR "helps" the input source by changing its resistance in the appropriate direction. This behavior can be implemented by a 2-terminal transistor circuit with positive feedback as the dashed circuit below.

simulate this circuit
The resistors set the region of negative resistance and the slope of the curve there through the loop gain. If it is too high, the circuit becomes a Schmitt trigger.

Note that on the graph, the current is plotted along the abscissa and the voltage along the ordinate because CircuitLab puts the input quantity on the abscissa.
Simplified version: The circuit can be further simplified by omitting the base-emitter resistors...

simulate this circuit
... but the negative resistance range becomes very small.

Why positive feedback?
Now I will try to answer this "never-answered textbook question" as well.
Negative feedback can help us to decrease the resistance in transistor circuits with low gain... or almost to zero it in op-amp circuits with huge gain (the so-called virtual ground). But more than that (to go below zero) it cannot; there is no way that the gain can become more than infinity:-) Let's see it in the 2-transistor circuit above after we remove one or the other transistor.
Without Q1
Thus, Q2 acts as a "transistor diode" with negative feedback between collector and base. As we know, such a configuration acts as a voltage stabilizer whose internal resistance is close to zero.

simulate this circuit
As you can see in the graph below (in the same region as above), the circuit IV curve represents small but positive resistance.

Without Q2
Then let's remove Q2. Now Q1 acts as a "transistor diode" whose internal resistance is close to zero.

simulate this circuit
The result is the same - the circuit IV curve represents the same small positive resistance.

Positive feedback comes to our aid, which makes resistance go beyond zero. To introduce it, we connect the two transistors in this interleaved (collector-base) fashion forcing them to drive each other. If the loop gain is more than one, the circuit becomes a latch.
Op-amp analogy. For the same reason, in a VNIC (current-controlled true negative resistor), in addition to negative, there is also positive feedback, and the voltage of the virtual ground drops below zero. Let's then investigate this dual negative resistance phenomenon.
True negative resistance
I will briefly consider here only the so-called voltage-inversion negative impedance converter (VNIC) because of three reasons:
It corresponds to the transistor circuit above showing negative differential resistance.
It is another example of using positive feedback in negative resistance circuits.
The other answers show schematics of only the dual current-inversion negative impedance converter (INIC); so it would be interesting to see the dual version.
It does the same as the above circuits do, but not through dynamic resistance but through dynamic voltage. So the op-amp's role is to add a voltage proportional to the current that virtually reduces the resistance.
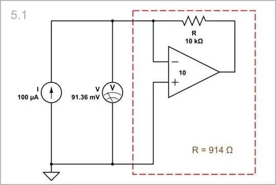
Virtually decreased resistance
If in a transimpedance converter we greatly reduce the gain (10), the voltage at the "virtual ground" will not be zero but will have a significant positive value (91 mV). The 10 kΩ resistance will be virtually decreased about 10 times and the input current source will "see" 914 Ω.

simulate this circuit
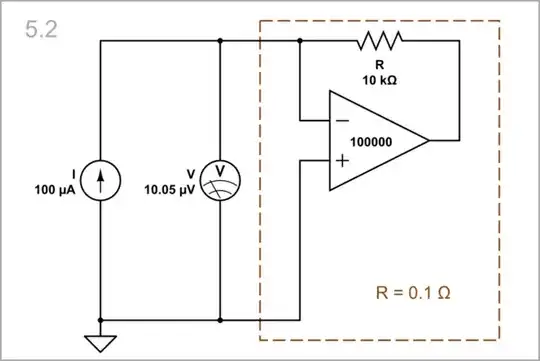
Virtually zeroed resistance
If we enormously increase the amp gain (100000), the op-amp will completely compensate for the voltage drop across R, and the virtual ground voltage will be almost zero (only 10 uV). As a result, the 10 kΩ resistance will be virtually decreased to only 0.1 Ω.

simulate this circuit
But even if we keep increasing the gain, we will not get the voltage (resistance) below zero.
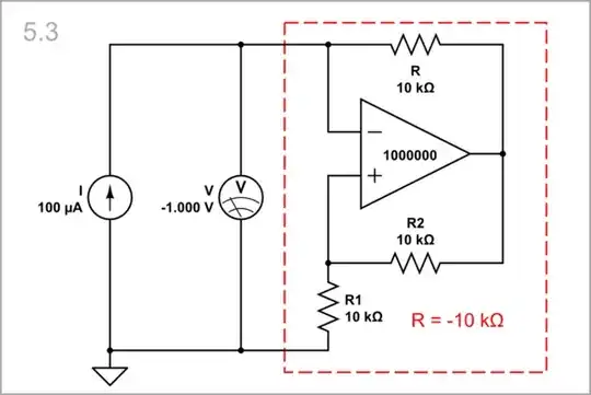
Negative resistance
We know the remedy - positive feedback. To introduce it, we connect the R1-R2 voltage divider between the op-amp output and non-inverting input. As a result, the voltage at the inverting input changes its polarity; hence the name "voltage inversion". The resistance "seen" by the input current source is R = -V/I = -10 kΩ.

simulate this circuit
Conclusions
Negative vs positive resistance
In both, there is a linear relationship between current and voltage (Ohm's law), but negative resistance adds power while positive resistance dissipates power.
So, when added to equivalent positive resistance, the negative resistance neutralizes it and the result is (virtual) zero.
Differential vs absolute negative resistance
Both are dynamic but negative differential resistor is actually a dynamic positive resistor while the absolute negative resistor is a dynamic source (not a resistor).
The combination of a negative differential resistor and source constitutes a true negative resistor.
S-shaped vs N-shaped negative differential resistance
In S-shaped (current-controlled) negative differential resistor, the resistance vigorously decreases when the current increases; so it behaves as an "overacting voltage stabilizer".
In N-shaped (voltage-controlled) negative differential resistor, the resistance vigorously increases when the voltage increases; so it behaves as an "overacting current stabilizer".
Positive vs negative feedback
To make the stabilizers above overact, it is necessary to apply moderate positive feedback...
... or to combine it with negative feedback.
To ensure stability, the negative feedback must dominate over the positive one.
See also another related answer of mine.