I noticed that the XOR gate seems overly complex
At the most basic level, every gate implements a truth table. So, at a minimum, you could just have a programmable truth table, and you can get any gate you want. All you need then is a multiplexer:

simulate this circuit – Schematic created using CircuitLab
As shown, the gate is configured to be an AND gate. The inputs 0-3 to the multiplexer are related to output values in the rows of a truth table. So, take the output column from a truth table, stick it into the circuit above, and you have a gate or any other logic function according to that truth table.
It is not particularly complicated to have a simple diode-transistor implementation of such a mux.
The 4-input multiplexer connects output to one of the inputs that are attached to either supply rail, so it always regenerates the signal.
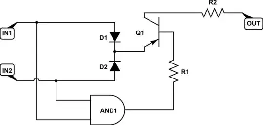
With two inverters added, you can use a 2:1 mux instead:

simulate this circuit
With a 4:1 mux, we had 4 inputs, and 2 choices of signals to feed to each input - VCC or GND (logic high or low). 2^4=16 possible gates.
With a 2:1 mux, we have 2 inputs, and 4 choices of signals to feed to each input: VCC, GND, IN1, not(IN1). 4^2=16 possible gates.
As shown, the configuration for both mux-gates is that of an AND gate.
Inverters are easy, and a 2:1 mux is not particularly hard either :)
If I were you, I'd use off-the-shelf CD4000-series gates that you can buy from major vendors (DigiKey, Mouser, etc.), and also directly from TI (Texas Instruments), in either DIP or surface-mount packages. Every common chip in that family that has 14 or 16 pins is still available in DIP, brand new!
Below is the collection of the basic gates from the 4000 series, drawn myself. CD4049, CD4050, CD40109, CD4504 are level translators and you wouldn't need them. The processor made of these can be tuned for clock rate vs. supply voltage, just like desktop CPUs, and for the same reason. The higher the voltage, the faster it can go. CD4000-family can be slow and sip power at 3V, or rather zippy at 15V. With the chips of recent manufacture (last 15 years or so), peak speed is between 12V and 15V, with minimum gains from 12V up.

Not shown is the 8-input CD4048 configurable expandable gate that can be configured to be the gate of your choice :)
The reference for the entire CD4000 family that TI still makes, and a few interesting but obsolete parts in that family, in high-rez PDF and in Goodnotes format, are here:
CD4000 Logic Reference Cards.