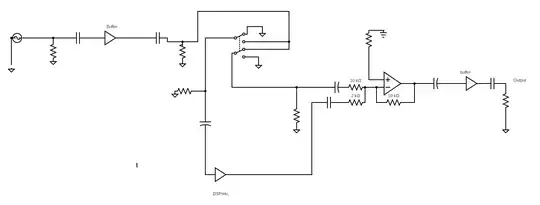
Attached is a stripped down version of the circuit. The relay is controlled by a push button going to a microprocessor then powered by a BJT with a flyback diode in parallel.
The output of the DSP/etc. needs to stay engaged when the input is disconnected, and the single push button controls other aspects of the DSP which is why the relay is required.
I feel like I'm going crazy trying to diagnose where the popping sound is coming from. I've pulled down every point of contact for switching. I tried an opto coupler to ground on the output but that just messes with the output decoupling capacitor. I have tried running the relay on a separate power supply. I have tried shorting out various buffers/the summing amplifier. I know there will be some amount of contact bounce but the sound is much louder then the signal, and when comparing to devices using relay bypass; it is much louder.
Edit: A little more clarification is the non inverting terminal of the summing amp is going to half power supply. Which is why I used a different ground symbol. Could the fact that the input cap to the summing amplifier is at half power supply but the switch terminals are connected to a lower potential, cause the pop?
I have just tried swapping out the relay for a manual switch and the pop still happened.
