i want to understand the thought process and ideas behind these:
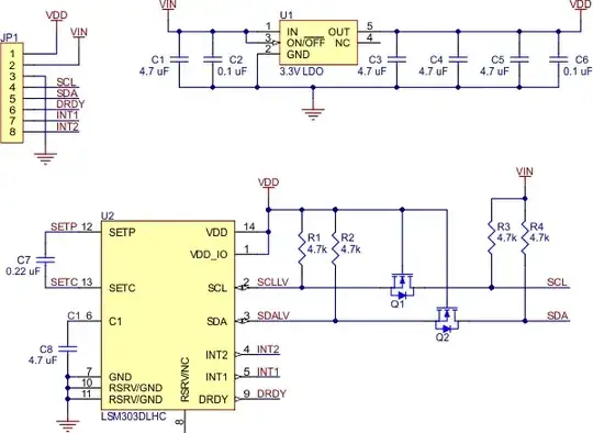
see the schematic
http://www.pololu.com/catalog/product/2124
1 - what is the n-FET and diode (Q1 and Q2) component means?
2 - why the 4.7kOhm resistors used instead of 10kOhm like in the datasheet here (also applicable to other circuit,this is just an example to help me understand) Datasheet
3 - how designers verify that the component values used will yield the desired result? i mean they are only provided with IC and its datasheet,sure they need to do simulations to verify the circuit. do they model the IC?How's the simulation done for e.g?
4 - any tut/books to help me understand better how to connect IC with external components?like from a pin of an IC with sensor/op-amp,choose values,what to consider, how to verify etc. in short how to use the IC pin as a driver or input from other components.
