14

The idea for this question came about after I wrote an answer to a similar question. This "diamond solution" was something unknown to me. I took a look at Wikipedia page (see the picture below) and it immediately impressed me.

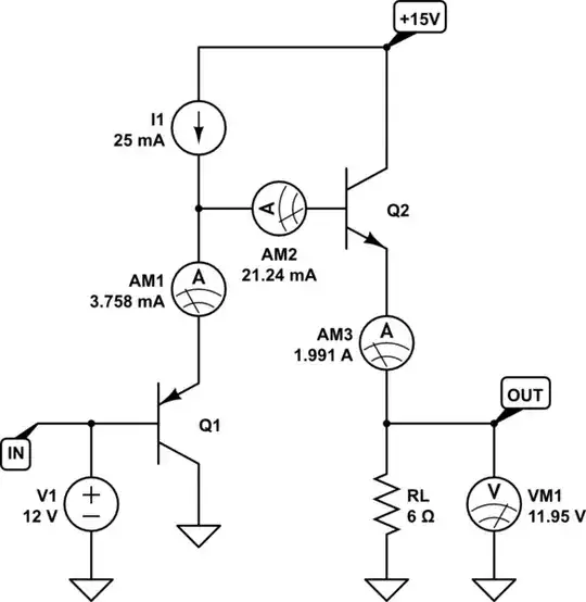
Diamond vs ordinary buffer

(The picture is taken from Wikipedia)

It is also interesting where this name came from. If it is because of some visual similarity between this crossing of the collectors of the input transistors and the construction of the diamond crystal, it turns out that many years ago I also invented a "diamond circuit" of a zero voltage indicator :-) Here is a picture of the circuit from the description of my 1982 patent.

LED indicator - patent

I want to clarify that I do not have a prepared answer, but I am willing to take advantage of my right to write one. Even if nothing remains to be said, I would gladly illustrate by experiments the evolution of this idea as I see it.

Circuit fantasist
  • 16,664
  • 1
  • 19
  • 61
  • Comments have been moved to chat; please do not continue the discussion here. Before posting a comment below this one, please review the purposes of comments. Comments that do not request clarification or suggest improvements usually belong as an answer, on [meta], or in [chat]. Comments continuing discussion may be removed. – SamGibson Apr 22 '23 at 13:07

4 Answers4

12

Here are my thoughts after taking a good look at the diamond buffer.

To simplify things, I'll assume a load at the output is sinking current to ground, so that the lower half (the "pushing" part? I never know which is doing the pulling, and which is pushing) is idle when the input is positive. We can ignore that lower half for now, and focus on the upper "pulling" section.

I'll compare two approaches to driving the base of the output transistor (Q2 below), both of which apply an offset of +0.7V to the input potential, to eliminate crossover distortion:

schematic

simulate this circuit – Schematic created using CircuitLab

Q2 is operating as an emitter follower, whose potential at OUT is 0.7V lower than its base, due to its base-emitter junction having 0.7V across it.

Above left, a +0.7V input offset is achieved using diode D1. R1's purpose is to provide a source of current for D1, so that it can develop the required 0.7V potential difference. It must also source all base current necessary for any load current, drawn from Q2's emitter.

On the right, the +0.7V offset is produced by the base-emitter junction of Q1 (note that it's PNP). This time R1 is also replaced by a constant current source, which acts as a "load" for Q1 to form another emitter follower. I'll discuss the benefits of using a current source later, but just be aware for now that like R1, it must simultaneously source enough base current for Q2 and emitter current for Q1, under all circumstances.

In both cases, the combined offsets of +0.7V from D1/Q1 and −0.7V from Q2 cause OUT and IN to have roughly the same potential, effectively overcoming most of the input "dead zone" between 0V and +0.7V that would be present without D1/Q1, and which would be responsible for crossover distortion in a complete push-pull arrangement.


Current through R1 (above left) must be sunk either via Q2's base, or by the input voltage source V1. Which way it goes depends on the load. In this next example I'm using the circuit above left, and loading the output to draw either 2A (left) or 0.2A (right). I've set Q2 to have \$\beta\approx 100\$, and I am applying a 5V input:

schematic

simulate this circuit

I've chosen R1 such that in both those circuits current through it is fixed at a little under 20mA (since the voltage across R1 is fixed too), but that current splits into two paths. Either it is sunk by the base of Q2, or by D1 and V1, and the proportion of that 20mA total in each path is dependent entirely on severity of the load. There are a few noteworthy points:

  • Under low output load, almost all R1's current flows via D1, to be sunk by V1. Under high load, much of that current is diverted into Q2's base instead.

  • The diode is a less than ideal way to get a 0.7V offset (see VM2). The actual offset that it produces varies wildly (150mV change here) with variation in load, since the current through it varies wildly. This could be mitigated a lot by using a diode-connected transistor instead of a diode.

  • Output potential varies at least as much as D1's potential difference.

  • V1 is required to sink up to 20mA, too much to ask of a typical op-amp.

These are failings that the diamond buffer aims to resolve, by using an emitter follower Q1 instead of diode D1. I'll leave R1 in place, without addressing the current source just yet. Here are the same load scenarios, but with Q1 replacing D1:

schematic

simulate this circuit

Notice that:

  • Input offset goes from 770mV to 660mV, a change of 110mV between loads. A small improvement, not as dramatic as I had anticipated.

  • Input source V1 is sinking well under 1mA, a huge improvement. That's because almost all R1's current is being sunk into via Q1's emitter to ground. The combined current gain of Q1 and Q2 is many thousands, and so demand for current from V1 will be commensurately small.
    This is a perfectly acceptable load on an op-amp output.


Already that's a big improvement, but there's more; we still have to talk about current source I1. To understand why it's a good thing, start by understanding the limitations of using resistance R1. Remember that R1 is the only source of base current for Q2. Q2's base potential can't rise any higher than R1 can "pull" it. R1 introduces a constraint to Q2's maximum possible base current, and therefore also maximum collector and emitter current.

In the above examples, I chose R1 to be able to provide 20mA of base current for Q2, but when the load requires more than \$\beta_{Q2} \times 20mA = 2A\$, that value for R1 is clearly too high. If we raised \$V_{IN}\$ any further, the voltage across R1 must reduce, and the current through it will eventually fall to the point where it provides insufficient base current for Q2 to stay on.

Let's take a look at what happens to the output of the above circuit as I sweep input potential from 0V upwards:

enter image description here

R1 places a huge constraint on the current our circuit can provide to its load, 2A in this case. And with our load of 2.5Ω that current limit prevents the output from ever exceeding 5V.

This is what happens when we set our input to 12V, for a 12V output, but we sweep the load current upwards from 0A:

enter image description here

It's a lovely current limited voltage source, which might be exactly what you need, but here I am interested in how R1 can be problematic. Making R1 smaller will raise the maximum base current available to Q2, which, on its face is fine, but by doing so you increase quiescent current through Q1, when the load is small, or input potential is low. I've lowered R1 to 115Ω here (the reason for which is explained below):

schematic

simulate this circuit

There's more than 120mA flowing through Q1, even with zero input, and negligible output current. Considering that Q2's base doesn't ever require or draw more than 20mA (assuming we never need more than 2A out, \$I_{B(MAX)}\approx\frac{I_{E(MAX)}}{\beta}=\frac{2A}{100}=20mA\$), this is 100mA more than we need. Quite the waste.

A little algebra should clarify this. If our supply potential is \$V_S\$ and input potential is \$V_{IN}\$ then by KVL the voltage \$V_{R1}\$ across R1 is:

$$ V_{R1} = V_S - V_{BE} - V_{IN} $$

Mr. Ohm tells us the current \$I_1\$ through R1:

$$ I_1 = \frac{V_S - V_{BE} - V_{IN}}{R_1} $$

Maximum output current will be a little less than:

$$ \begin{aligned} I_{OUT(MAX)} &\approx \beta_{Q2} I_1 \\ \\ &\approx \beta_{Q2} \frac{V_S - V_{IN} - V_{BE}}{R_1} \end{aligned} $$

However, to see the real problem with R1 we must consider not only the current through it for maximum load, but also with zero input, because that's when the voltage across R1 is at its greatest. So, lets find a value for R1 which satisfies a need for 2A maximum output current when the output is 12V, for instance:

$$ \begin{aligned} R_1 &= \beta_{Q2} \frac{V_S - V_{BE} - V_{IN}}{I_{OUT(MAX)}} \\ \\ &= 100 \frac{15V - 0.7V - 12V}{2A} \\ \\ &= 115\Omega \end{aligned} $$

And now lets see what quiescent current flows with zero input:

$$ \begin{aligned} I_1 &= \frac{V_S - V_{BE} - V_{IN}}{R_1} \\ \\ &= \frac{15 - 0.7V - 0}{115} \\ \\ &= 124mA \end{aligned} $$

That's a lot of current, considering only a maximum 20mA of it will ever flow into Q2's base. As i said, what a waste.


Since lowering R1 isn't a great idea, what if we replaced it with a current source of a little over 20mA, say 25mA? That way 20mA is always available for Q2's base (enough for our required output current of 2A maximum, \$\beta \times 20mA = 2A\$), and any current that doesn't flow there is left over to operate the emitter follower of Q1:

schematic

simulate this circuit

Problem solved. Quiescent current is fixed at 25mA, Q2's base is never starved of current, and there's a little left over for Q1.

Unlike R1, the current source also enables the base of Q2 to reach potentials very near the supply, meaning that the only reason the output would be voltage-constrained is if Q2's base current demand is more than I1 can provide.

By lowering I1's current, you limit maximum base current for Q2, which places a cap on maximum output current. Obviously it relies heavily on \$\beta\$, but this could be way to prevent an output short-circuit from destroying things.


It remains to make a complete, practical push-pull stage, using these values, and see how it performs.

schematic

simulate this circuit

I've had to employ the usual trick of emitter degeneration with R5 and R6, biasing Q2 and Q4 slightly more "off" to reduce their quiescent current. That will naturally reduce gain somewhat under load:

enter image description here

That's nice, no crossover distortion, very wide output voltage swing, beginning to clip a little past 12V. If I replace RL with 3Ω that will double the load current, and we should see Q2 and Q4 get starved of base current at about 6V or so:

enter image description here

The diamond buffer. Pretty neat.

Simon Fitch
  • 34,939
  • 2
  • 17
  • 105
  • Oh, Simon... How I love your stories... they are like fairy tales... I read them and am carried away like when I was a child and they read me fairy tales... Indeed, Tim Williams is a great professional and his answer really impressed me... but still I like yours better... maybe because I think the same way... I'm so glad there are people like you and I've had the good fortune to meet them; they restore my faith in goodness that I often lose when I encounter the bad... – Circuit fantasist Apr 22 '23 at 12:19
  • Only one suggestion: In the last (practical) circuit, R1 and R3 can be combined into one 20 k resistor. – Circuit fantasist Apr 22 '23 at 13:07
  • @Circuitfantasist thank you for the kind words. Yes, R1 and R3 can be combined, I didn't see that. I was tempted to do something similar with a current mirror top and bottom. Is it worth including that? – Simon Fitch Apr 22 '23 at 13:49
  • 1
    National built a hybrid follower on this principle a long time ago. It was a LH0002, and there was an application note AN-227 which discussed it. It was principally designed to operate within an op-amp feedback loop, as op-amps then didn't have much drive capability, and it would oscillate destructively if fed from a low impedance source - as my unwary customers discovered. – user131342 Apr 22 '23 at 16:23
  • Simon, Thank you very much for your cooperation. I think it works out very well. I didn't think it would happen here because the environment is very selfish (I mean mainly the desire of anonymous OPs to quickly solve their personal problems but I have other observations too). I, like you, take this activity much more seriously and put a lot of effort into first rethinking or finding a new explanation for the phenomenon, then presenting it in an interesting and original way. An additional difficulty that slows me down is that, like you, I decided to make "live" schematics using CircuitLab... – Circuit fantasist Apr 22 '23 at 20:06
  • … which suited me very well. Here, too, I harnessed my ingenuity to make some interesting experiments. And in general, I think, our conceptual explanations are very useful because they fill a (in some cases deliberately created) gaps. Figuratively speaking, "in addition to the trees, people need to see the forest behind them" and this helps them. Therefore, I plan to further demystify my explanations and focus on powerful ideas. To me, current mirrors have always been interesting and worth adding (I assume that's how they implement this structure)... – Circuit fantasist Apr 22 '23 at 20:07
  • It would be good if you could also try to interpret what Tim Williams wrote in the second part of his answer about current mirrors; as I understand it, he has different considerations for using them. And to share some of my thoughts on the implementation of schematics. I'm also tempted to put a lot of gauges, but I see that diagrams are getting cluttered. So I'm thinking about how to reduce them. DC live simulation (mouse hovering over schematic elements and snapshots of readings) is a very good solution, I think. Also to some extent the use of gauges as loads (changing their resistance). – Circuit fantasist Apr 22 '23 at 20:08
  • 1
    @Circuitfantasist I know what you mean about cluttering up with gauges! I was considering using a hand-made schematic to employ colour to show the division of current varies with load, a bit like how Falstad does it, dispensing with all the ammeters, but laziness, and the ability to simulate with a single click, trumped that idea. – Simon Fitch Apr 22 '23 at 23:09
  • 1
    @Circuitfantasist I also considered showing a different implementation of the current sources, but I felt that it wasn't a propos, and would divert focus away from the underlying working principles of the diamond buffer itself. It's difficult to know how much is too much. Lots of what I typed and drew got scrapped because I felt it was just a little bit too deep, or going a little bit off topic, even though I felt it was useful to know in this context. And always, after I submit, I read again and think I should also have said this or that! – Simon Fitch Apr 22 '23 at 23:19
  • Simon, While looking at what is written on the web about complementary stages yesterday, I also thought about what "pushes" and what "pulls" in a "push-pull" stage, and asked it as a question. By the way, for the umpteenth time I was disgusted by these "explanations" through "classes" (A, B, AB, etc.) For me, this classification is even more meaningless than the transistor "common-thing" classification... – Circuit fantasist Apr 24 '23 at 05:29
  • 1
    @Circuitfantasist I saw that, but I didn't answer because the idea presented in a couple of the answers, of current being pushed into the load by top transistor and pulled out of the load by the bottom transistor were perfectly good. Now I won't wonder any more. And the common-collector/emitter thing drives me nuts too! – Simon Fitch Apr 24 '23 at 06:04
  • I have noticed that "pulling up and down" is difficult for beginners to understand; "pushing-pulling" seems to be more understandable to them :-) – Circuit fantasist Apr 24 '23 at 06:51
  • what a beast of an answer! +1. Btw, do you see a disadvantage to referencing the voltage divider biasing the current sources to 0V instead of +VCC or -VCC, as you do in your schematics? Besides having to change the value of R3 and R1, of course. – Designalog Apr 25 '23 at 14:17
  • @ErnestoG technically there's no ground to connect to! Only the load and source are ground-referenced. Everything between the source and the load is in a kind of void, with only positive and negative rails to draw from. Just like an op-amp, in that respect, which doesn't have a clue what zero volts actually means. All it knows is the potential difference between its own supply rails. But, this is your circuit, and you decide what's available, so sure, you could do that. – Simon Fitch Apr 25 '23 at 15:54
  • sorry if I missed it in the long answer: the current sources are not the important bit here, they can be also found in diode-based circuits. The issue is that if you use a pushing current source and a separate pulling one, they are mismatched and any imbalance in current tends to flow into the bases of the output transistors or the signal source, both of which is bad. Using input transistors provides a third (harmless) way for imbalanced bias current to the opposite rail. – tobalt Dec 10 '23 at 07:22
7

Referring to this schematic:

enter image description here

The basic idea is a zero-offset follower. Consider just the top half for example (T1, T2, IE1, V+, RLOAD). Note that T1 emitter is VBE above Vin, and only sinks current; IE1 sources the necessary difference (with respect to some load we might apply to the emitter, in this case T2), but can't be arbitrarily large without costing massive quiescent current (it's only linear in class A operation).

If we add a second, complementary emitter follower after -- T2 -- the VBEs roughly cancel out. But T2 still needs emitter bias current (we'd need to add a bias resistor to V-). On the upside: if the transistors and currents are matched (or more specifically, matched current density*), VBE will match as well, giving zero offset voltage, and a low output impedance (if not a wide current range, as explained above).

*In a monolithic design, all transistors have the same basic VBE and IC characteristic, scaled by area. So they can achieve current amplification (i.e. IE2 > IE1) by making T2 larger than T1, and still get zero voltage offset.

If we duplicate the entire circuit, we get complementary voltage offsets, and output currents can flow through each other (T2 and T4) without separate biasing.

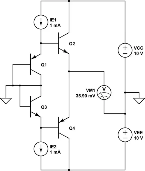
Biasing can be understood by redrawing the circuit at zero Vin. In this case, the circuit reduces to a pair of current mirrors:

schematic

simulate this circuit – Schematic created using CircuitLab

(I think the DC .OP in this simulator tool doesn't quite balance because the 2N3904/6 default models probably don't quite match.)

Note that Q1-Q3 can be swapped, and then Q2/Q4 emitter grounded, to get a pair of basic current mirror circuits.

Back-to-back current mirrors, with one emitter floating like this, basically means the current ratio (between VCC and VEE) can vary; which is to say, it's an effective buffer, with class AB operation, with quiescent current set (at zero output voltage) by IEs.

Tim Williams
  • 33,670
  • 2
  • 22
  • 95
  • 1
    Why everyone says that diamond buffers are prone to oscillation? I've seen people put a big capacitor between Q2 and Q4 transistor bases. – ElectronSurf Apr 21 '23 at 17:38
  • @Tim Williams, After your perfect answer, I think I already lost at least 50% of what I was thinking of writing in my eventual answer. I need time to realize all this wisdom... – Circuit fantasist Apr 21 '23 at 17:49
  • @ElectronSurf perhaps due to the high transconductance, making stray inductance in B and C paths, or capacitance in B or E, a good way to accidentally construct a Colpitts or other oscillator; and the chained stages can interact further. I would mainly expect a risk of high frequency oscillation for these reasons. – Tim Williams Apr 21 '23 at 18:49
  • The first part of your answer is clear to me. I see two powerful ideas in putting emitter followers before the inputs of the push-pull stage: first, we provide a high input resistance; second, we use the (otherwise unwanted) Vbe of the input transistors for something useful - a bias voltage for the next push-pull stage. So first we "raise" the input voltage with Vbe of T1 and then "lower" it with the same Vbe of T2. The first trick is somewhat of a straight forward solution while the second is more original (I have heard that such alternation of transitions is practiced in monolithic design). – Circuit fantasist Apr 21 '23 at 20:15
  • Then I began to reflect on the second part. At first I didn't understand what you were actually doing and why you were doing it. So, the first transformation (the next powerful idea) is simply to disconnect the collectors of T1 and T2 from the supply rails and join them. Thus the current of the current sources passes again through the two transistors in series just like in the classic "active diode" solution. Only there is a significant difference - now the input transistors have been swapped and they act as a quite strange emitter followers with complementary changing collector voltages... – Circuit fantasist Apr 21 '23 at 20:42
  • For example, when Vin increases, the voltage of the collector midpoint exactly follows it; the Q1/Q3 emitter voltages follow Vin with 0.6 V above/0.6 V below it. To verify this, I did an experiment with your schematic - I removed the push-pull stage and connected an input source Vin through a 1 k resistor (to test the input resistance) to the bases of Q1 and Q3. I started changing Vin and watched how all three voltages follow Vin in this way (I connected three voltmeters). Very clever, I was shaking with excitement! I'm always amazed when I see such an original idea... – Circuit fantasist Apr 21 '23 at 21:12
  • To finish with the clever idea, Q1 and Q3 act as emitter followers with their bases connected to collectors; so their emitter voltages differ with 0.6 V relative to collectors. It was a bit hard for me to see the current mirrors. So we temporarily swap Q1 and Q3 and see the "active diode" Q3 on the top and Q1 on the bottom (collector-base connected transistors). We restore the push-pull stage and identify the current mirrors - the upper (IE1, Q1 and Q2) and the lower (IE2, Q3 and Q4). Then we swap Q1 and Q3 and see (check) that nothing changes - the same elements form the same current mirrors. – Circuit fantasist Apr 21 '23 at 21:12
  • It is interesting that after inventing my "diamond" voltage indicator, I soon hit upon the idea of connecting the transistor emitters together... and it ceased to be "diamond". Maybe, after the transformation above, your circuit is also not "diamond" :-) – Circuit fantasist Apr 21 '23 at 21:20
  • 1
    To clarify a little, the B+C strapped configuration is also known as "diode strapped". So that arrangement is indeed just the two-diode bias of the common emitter follower circuit. The key insight is the collector wiring doesn't matter much, as long as it's not saturated; it's just a constant current that can be wired to anywhere. – Tim Williams Apr 21 '23 at 21:23
  • 1
    The above transformation does defeat the input buffers (since they're passive diodes now), hence you only get one h_fe's current gain, not h_fe^2 (roughly speaking), but preserves the voltage offsets. – Tim Williams Apr 21 '23 at 21:32
  • @Tim Williams, I understand, the transistors just pass (transfer) the constant current. The two currents are the same, so it doesn't matter where the collectors are connected - to the rails or to each other. In the first case, the two currents flow in different circuits; in the second case - in the same circuit. Also, I understand that Q1 and Q2 are emitter followers regarding the collectors but not regarding the input voltage that is applied both to collectors and bases. – Circuit fantasist Apr 21 '23 at 21:56
  • @TimWilliams Nice concise answer, & some of the comments are worth moving to the answer. Also, there is a wire shorting out the BE of Q1 & Q3 that probably should be removed (or replaced with a resistor). Cheers. – Fabio Barone Dec 08 '23 at 21:18
  • @FabioBarone It's not a redraw of the circuit, but a conditional equivalent ("notice the circuit reduces to a pair of current mirrors, if we rearrange slightly"). Maybe that should be made clearer? If you'd like to suggest edits I'd gladly review them -- thanks! – Tim Williams Dec 08 '23 at 23:38
  • @TimWilliams Sorry mea cupla, I somehow mistook the wire connecting B to C as being B to E. Cheers. – Fabio Barone Dec 09 '23 at 02:13
  • @TimWilliams I finally remembered why I prefer the collectors of the input stage (Q1 & Q3 in your schematic) to connect to the power supply rails, rather than to the input signal. (My partial recollection of this had triggered my previous comment, but my thought process was not cogent at that time). The reason: any difference in Q1 & Q3 Ic must flow via the input node. In the case where these are from current sources (as you have shown) then perhaps this current is acceptable (increases DC offset?), but in the case when these are set by resistors then this current is signal-dependent. – Fabio Barone Dec 10 '23 at 01:01
  • Yeah, if we changed GND as shown, to an input, the current gain would be, basically hFE times lower than for the double-follower case; and then poorer CCSs are more acceptable (e.g. bias resistors). – Tim Williams Dec 10 '23 at 01:57
  • @TimWilliams Not sure I follow. If I understand correctly, the change to the circuit you're considering is to replace the wire that links the GND to the circuit at the Q1 & Q3 bases (and collectors), with a new signal voltage source, is that right? – Fabio Barone Dec 10 '23 at 03:37
  • 1
    Yes, that's basically the reduction in question; and, this is just to explain how the bias current comes to be. Oh-- it might be worth emphasizing that. Also for clarity I added the reference schematic at the top. I don't aim to explain in detail the whole circuit operation (which Simon's answer does ably; the next improvement I would do if anything is break it down to building blocks, with simulations included; which, is what he's done!). – Tim Williams Dec 10 '23 at 06:29
5

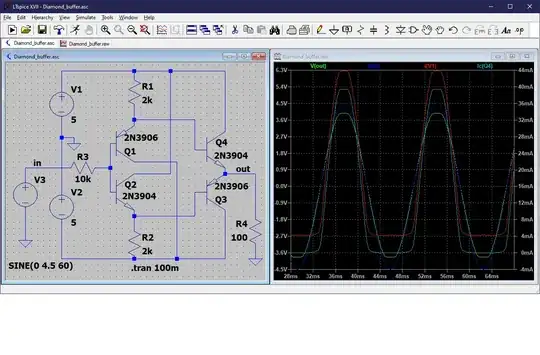
I was curious to see just how this diamond buffer performs, so I made this LTspice simulation. I adjusted the bias resistors R1 and R2 to just barely exhibit clipping with a 4.5 V sine wave and 5 VDC supply rails. With a 100 ohm (45 mA) load, no crossover distortion is visible.

Quiescent current with zero input is about 6.6 mA, with about 2.15 mA through R1 and R2, and 2.3 mA through Q3 and Q4.

Diamond buffer

I think I'll run another simulation at a higher frequency with a pulse train. So here it is. The pulse train is 4.5 V on and 0 V off. So it shows that the zero level output is only 30 mV.

Diamond buffer 100 kHz

Rise time is about 100 ns, and the input has 40 ns transitions.

(edit) Last night as I was going to sleep I wondered if this same circuit might work with MOSFETs. I was surprised and pleased to see that it worked just fine, with even less quiescent current. It does not work very well with a 100 kHz pulse train, however, but that seems to be a function of the 2k bias resistors and the input capacitance of Q3 and Q4. And even more so with the 10k input resistor.

Diamond buffer with MOSFETs 60 Hz

Realizing that a simulation may not accurately reflect variations in real components, I changed M1 to BUK9219-55A, M2 stays FDC638P, M3 to FDS4072NP, and M4 to FDS9934_P. I also used a 10 ohm load. A 10 kHz square wave seems to work fairly well, and here is the same circuit with a 10 kHz sine wave, where some cross-over distortion is present:

Diamond buffer with different MOSFETs 10 kHz sine 10 ohm load

Some deficiencies of this design are some DC offset, which can be nulled out, and non-linearity of gain at low levels. I don't know if that is because of the different MOSFETs or a characteristic of the design itself. Driving it with an op-amp and negative feedback should take care of those issues.

PStechPaul
  • 7,425
  • 1
  • 7
  • 26
  • Thanks for the effort! Very clean of details and expressive experiments. I assume you put the base resistor R3 to see the high input resistance of the input emitter followers? About "Quiescent current is about 4 mA with a 100 ohm"... Does the quiescent current depend on the load (particularly, when Vin = 0)? I think then the circuit is like a "balanced bridge" and the output current entirely flows through Q4 and Q3... – Circuit fantasist Apr 22 '23 at 06:32
  • 1
    Yes, you are mostly right, but there is about 2.2 mA through R1 and R2, with another 2.5 mA through the output transistors Q3 and Q4. And the input resistor was added to demonstrate and measure the input impedance. The actual quiescent current for a zero input signal is about 6.6 mA. – PStechPaul Apr 22 '23 at 19:28
  • PStechPaul, Inserting a resistor in the signal path and measuring the voltage before and after it (or their difference) is a really neat trick. In fact, this is how the current is measured and it could also be shown with an ammeter, but I think it's better that way. – Circuit fantasist Apr 22 '23 at 19:35
  • Regarding the MOSFET implementation... Very interesting and should be much more necessary due to their rather higher threshold voltage. I've always wondered how MOSFETs can work in DC amplifiers for this reason... – Circuit fantasist Apr 22 '23 at 20:17
  • 1
    This is a common motif inside monolithic circuits, where Vgs and Id ratios can be set much the same as Vbe and Ic with BJTs (i.e. by emitter area ratios), with the added freedom of adjusting channel width as well as length. Well, I don't know about the diamond buffer specifically, but related elements are common -- the same Vgs(th) offset cancellation and current-mirror-esque biasing schemes works. The main downside here is, real parts will NOT be matched in Vgs(th), gm or Tj; – Tim Williams Apr 23 '23 at 20:54
  • 1
    and the FDC637/8 is a massive (25mΩ Rds(on), 1nF Ciss) part for signal purposes; a monolithic version would use less than 1/100th the width of these for the impedances shown. Alternately, you can reduce the resistors by the same ratio -- but beware the power dissipation will be so high only SPICE can handle it, don't try to build it. :D Anyway, the resistance or load current, and capacitance, is what sets bandwidth here. – Tim Williams Apr 23 '23 at 20:57
  • See my edit where I used four different MOSFETs and a 10 ohm load. I was thinking about using this circuit for an audio power amplifier, and it looks promising. I suppose I will need to build an actual circuit to verify the design. – PStechPaul Apr 23 '23 at 21:46
  • 1
    The other trouble with discrete MOSFETs is, small parts simply don't exist at all. Even 2N7002 is ~30pF and a couple ohms. There's no such thing as signal-level MOSFETs, outside of a few arrays (CD4007 perhaps being the most interesting example), and nothing at voltage. Whereas for the BJT case, you can have anything from a small signal 100mA type, costing merely a few pF Ccb, up to power transistors >20A; both rated the full 300V a massive audio amp might require. The crossover distortion in your edit is probably due to biasing, which is hard to control because of Vgs(th) variation. – Tim Williams Apr 23 '23 at 23:14
  • 1
    (I suspect size is relevant because on two occasions you've used parts with minuscule Rds(on) i.e. 10s mΩ; that might be in part a deficiency of LTSpice's stock libraries, as far as not having small types, I don't recall. But generally speaking, the driver transistors can be << 1/10th the size of the outputs. Maybe 1/100th or even less for mere audio frequencies. But even in general, very large ratios simply aren't available (in discretes) at all.) – Tim Williams Apr 23 '23 at 23:16
  • My criteria for selection was mostly for low threshold voltage, between 1 and 2 volts, so they could work with 5V rails and low signals. I think I also saw good results with BJTs for Q1 and Q2, and MOSFETs for the output pair. I enjoy playing with simulations like this. – PStechPaul Apr 23 '23 at 23:25
3

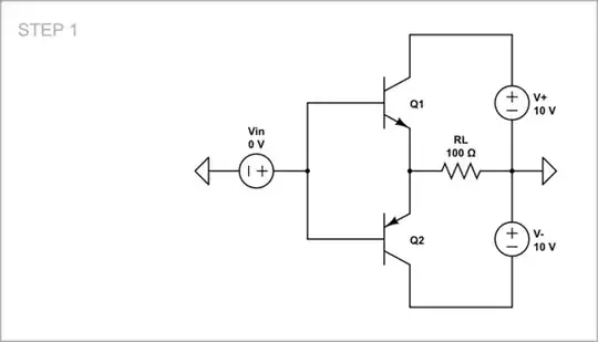
After the brilliant answers to my question, I have no choice but to summarize and arrange the most basic ideas of this really "diamond" circuit solution. I will do so by following the evolution of this idea in successive steps accompanied by CircuitLab experiments (same as in the other answers but arranged in a slightly different way). This is a fictional story in which I mentally put myself in the place of inventors to imagine what they were thinking when inventing.

Circuit evolution

To begin with, let's imagine that we have just had the brilliant idea of ​​splitting the operation of an emitter follower into two parts corresponding to the two half-waves of the input voltage... and assigning them to two separate complementary (NPN and PNP) transistors. This is how the so-called "class B amplifier" was obtained.

schematic

simulate this circuit – Schematic created using CircuitLab

No biasing

With a negative input voltage (Vin = -10 ÷ 0 V), only the lower PNP follower works.

STEP 1_1

With a positive input voltage (Vin = 0 ÷ 10 V), only the upper NPN follower works.

STEP 1_2

The two "half followers" constitute a "full follower" that works in the full input voltage region (Vin = -10 ÷ 10 V).

STEP 1_3

But there is a "dead zone" Vin = -0.6 ÷ 0.6 V which must be "skipped"...

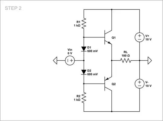
Diode biasing

To do this, we need to add 0.6 V (Si Vbe) to Vin before applying it to Q1's base and subtract 0.6 V from Vin before applying it to Q2's base. Thus we will obtain the so-called "class AB amplifier".

To implement this "biasing" idea, we need to connect small 0.6 V floating voltage sources in series to the input voltage source. The voltage drops that we have to compensate for appear across base-emitter junctions, which are essentially "diodes". Therefore, the first thought that comes to mind is to use the forward voltage drops across diodes as compensating bias voltages.

For this purpose, we "stretch" a string of two diodes D1 and D2 through a "pull-up" resistor R1 and "pull-down" R2 between the supply rails.

schematic

simulate this circuit

As a result, the "dead zone" is skipped - Q1 starts working as soon as Vin becomes slightly positive and Q2 as soon as Vin becomes slightly negative. As we can see from the graph, the output voltage exactly follows the input voltage.

STEP 2

Usually, ordinary diodes are implemented as "active diodes" (transistors with voltage-type negative feedback between the collector and emitter), but for the purposes of this conceptual explanation, I will continue using ordinary diodes in the next schematics.

Increasing input resistance

The bias circuit decreases the input resistance because it is connected in parallel to the input. So the next idea can be to put emitter followers acting as buffers before the "push-pull" stage. An additional benefit is that they add more current "amplification".

schematic

simulate this circuit

But the emitter followers also add another voltage drop Vbe to the existing one...

STEP 3

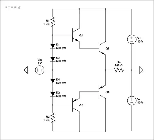
Double diode biasing

To compensate the two Vbe voltage drops of Q1 and Q2 (1.2 V in total), we add two more diodes (D3 and D4) in series to existing (D1 and D2). They first "raise" the input voltage with 2Vbe and then the transistors "lower" it with 2Vbe.

schematic

simulate this circuit

The result is the same as above.

STEP 4

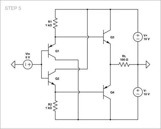
Looking for a new idea

We solved the problem above but at the cost of four diodes... and we do not like that. That is why we keep looking for the perfect solution. Looking at the circuit above, we notice something interesting - NPN followers lower the input voltage by Vbe and PNP followers raise it by so much. And how stupid, we have arranged identical followers one after the other - two "lowering followers" at the top and two "raising followers" at the bottom!

Swapping input transistors

Here is the new idea - we just need to rearrange the followers so they become "raising" -> "lowering" on the top and "lowering" -> "raising" on the bottom. Then, Q1 will raise the input voltage with Vbe and Q3 will lower it with the same Vbe; Q2 will lower the input voltage with Vbe and Q3 will raise it with Vbe. What a clever really "diamond" idea!

schematic

simulate this circuit

STEP 5

Summarization

We can see three powerful ideas in putting swapped emitter followers before the inputs of the push-pull stage:

  • using the (otherwise unwanted) Vbe of the input transistors for something useful - as a bias voltage for the next push-pull stage.

  • providing a high input resistance

  • adding a current gain

Circuit fantasist
  • 16,664
  • 1
  • 19
  • 61