I was trying to do a phase space for a Rossler circuit. I used python to approximate the solution and to do my own phase space. And I obtained this:
It was for a Timstep equal to 0.00001 seconds and a TimeSTOP equal to 0.2 seconds. But when I uses the same parameters in LTspice it does not gave me the same thing and what's weird is when I change my Timestep to 0.000001 seconds LTspice tells me that my Timestep is to small or sometimes it actually shows me a phase space but I didn't change the parameters.
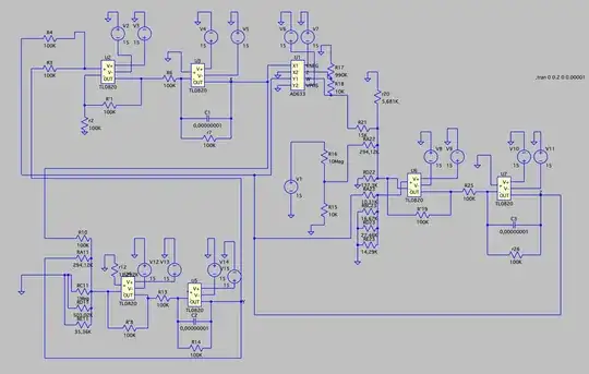
I believe that there is an error in my circuit. I'm using an TL082 OP-AMP (in the schematic it's named TL0820) and a AD633 Multiplier. Here's my schematic:

At some blocks you can see multiple ressistor connected to the same earth. We are just using them if we want to pass from a chaotic behaviour to a periodic wone. In this case we just have to change which resistor is connected to earth.
Here's the value of all components
Resistor with infinite values are implemented with open circuits.
And here's a written schematic :
If someone could find a solution it would be very helpfull.
I tried to change de timestep and the timestop but it didn't help. I think that my error is somewhere in the circuit.
.options cshunt=1pto your schematic? Also try usingUniversalOpamp2before you attempt to use TI's TL082 PSpice model. – Ste Kulov Dec 07 '22 at 23:35uicorstartup, or maybe just someic=<...>to some capacitors, since these sort of chaoic circuits expect some sort of initial conditions. For example this. – a concerned citizen Dec 09 '22 at 10:12