3

The classic photodiode amplifier in photoconductive mode looks like this picture:

Negative -5V seems to be necessary.

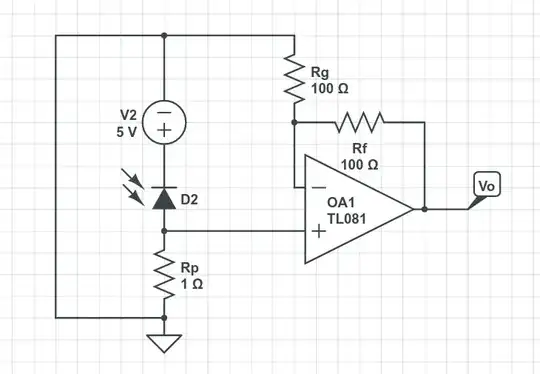
I have a idea to make a single rail photodiode amplifier:

Could it work well?

I googled and I discovered that when the photodiode works in photoconductive mode, a negative voltage should be applied to the P side of the photodiode.

I don't seem to see anyone using my way.

Is the classic way always best? Why?

JRE
  • 71,321
  • 10
  • 107
  • 188
curlywei
  • 651
  • 4
  • 14

3 Answers3

3

Negative -5V seem to be necessary.

Negative 5 volts isn't necessary. It will still work with the photo-diode anode connected to ground/0 volts. However, some photodiodes perform a little better with a negative bias but, that's beside the point.

I don't seem to see anyone using my way

With the photodiode anode to ground, photo-current flows to ground (from the anode) and, the op-amp output supplies that current (to the cathode) to keep the inverting and non-inverting input pins at 0 volts. This means you get a positive voltage signal on the op-amp output when light hits the photodiode. In other words, another reason for not needing a negative supply and, I'm sorry to say; no need to try and develop a solution to fix a problem that doesn't exist.

However, if the photodiode was reversed in direction, the op-amp output would be negative and, of course, this requires a negative power supply for the op-amp.

Is classic way always best? Why?

Because it has the ability to hold the voltage across the photodiode at a constant level (-5 volts in your upper picture but it can be 0 volts) and, this prevents the photodiode self-capacitance from ruining rise and fall times in applications that send data. If you don't need moderate to high speed you can use a different topology.

Andy aka
  • 456,226
  • 28
  • 367
  • 807
  • Many thanks your reply! The target detected signal of my project is about 40ns width pulse, which intensity is about... .0.001lux. So I thought that negative bias and inverse amp should be a better choice. – curlywei Nov 30 '22 at 15:06
  • It depends on the photodiode choice. 40 ns isn't particularly onerous for some unbiased photodiodes @curlywei – Andy aka Nov 30 '22 at 15:08
  • My photodiode is SFH250v. Many thanks your suggestion. I will try single rail of PD-AMP tomorrow. But the challenge is low intensity light. I should add >10M ohm resistor(Rp), even 100M ohm when I' like to detect 0.001lux light. AFAIK, higher resistor not only would introduce 4kT noise, 1G ohm resistor very close to resistor of FR4, refer to here – curlywei Nov 30 '22 at 15:26
  • I don't think you'll get anywhere near a 40 ns pulse with 10 Mohm feedback resistor. That's a required 3 dB point of at least 25 MHz and, the parasitic capacitance in parallel with a 10 Mohm is going to ruin that --> 1 pF || 10 MHz is a 3 dB point of 16 kHz (yuk). Try a two stage amplifier is my advice. Fast TIA front-end and, a fast, high gain amplifier afterwards. – Andy aka Nov 30 '22 at 15:35
  • 2 stage is good idea, I have OPA192 and OPA810 present. For the OPA810, its Common-mode input capacitance is 2.5pF, OPA192 is 6pF. For keep cutoff point at 25MHz the resistor Rp of first stage should be 2.5k ohm. The second gain have to design very high(>100). – curlywei Nov 30 '22 at 16:10
  • It's worth a try but it's also worth trying analog devices web-page for photo-diode amplifiers: https://tools.analog.com/en/photodiode/ go to circuit design and select 2-stages and proceed from there. – Andy aka Nov 30 '22 at 16:12
  • Good tool! Many thanks! – curlywei Nov 30 '22 at 16:39
2

"Negative -5V seems to be necessary."

Depends on the performance you need. In your first circuit, the function of Cf is to compensate for the photodiode capacitance at the op amp input. Below some critical value the op amp will oscillate. Above this point, the greater Cf the slower the circuit response. The greater Rf, and the greater the gain, the greater Cf needs to be to avoid oscillation. Reverse-biasing a photodiode will reduce its capacitance, allowing a smaller Cf and faster response. If speed isn't critical (and this depends on your application and PD choice), then you can simply ground the anode of the PD, effectively reducing the -5 to zero. This also has the advantage that the leakage current of the PD is reduced to zero as well, and you don't have to worry about offset voltages other than the op amp offsets.

Your alternative circuit requires a 5 volt supply which is floating WRT ground, so it offers no advantages. For that matter, now you've added another component, Rp. Could you expand on why this is an improvement?

WhatRoughBeast
  • 60,521
  • 2
  • 37
  • 97
  • Hi @WhatRouthBest: I refer to here mentioned, this Rp seems to convert current of photodiode to voltage. – curlywei Nov 30 '22 at 15:15
  • @curlywei - My apologies for my (wrong) comment about V2. I was not reading the schematic correctly. Your undersanding about how it works is correct. However, as shown it's not terribly useful since its gain is only 2 volts/amp of PD current. You can increase gain simply, but for larger Rp you get into the same issue of frequency response due to diode capacitance. For high sensitivity AND high speed you're still better off using the first circuit, although you have to do it right. And I don't know enough about your application to opine if you need the combination. – WhatRoughBeast Dec 01 '22 at 16:59
0

Actually, you can just place the diode, in it's current orientation, directly between the input pins of the op amp. You don't need the 5V supply or the 1 ohm resistor. However, a TL081 is a poor choice for your amplifier. The recommended input range is (VCC–) + 2 through (VCC+) + 0.1.

Reverse biasing does decrease the response time.

As for your circuit, not a fan. That's not a transconductance amp. You'll likely need a bigger resistor than 1 ohm, and a lot more gain.

Scott Seidman
  • 29,939
  • 4
  • 44
  • 110
  • Hi @Scott Seidman: TL081 just demo the symbol of OPA, not my really used. I have OPA192 and OPA810 present. If necessary, I would buy other OPAs. – curlywei Nov 30 '22 at 16:13