-2

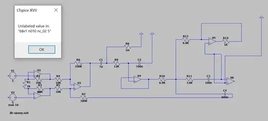
I get this error from LTspice. I know the problem is in the battery, but I don't know what to do.

What should I do?

enter image description here

JRE
  • 71,321
  • 10
  • 107
  • 188
Maya
  • 23
  • 2

3 Answers3

5

Your voltage sources only have one connection. You can't just leave things unconnected like that. You probably want them connected to ground.

Also U6 has no connection to the output. If that's your output try putting a resistor between it and ground, something like 1k. Check the wiring of U6, you have both inputs to it grounded so it's not going to do much of anything.

R8 is shown as 1 milliohm. If you want it to be 1 megohm you need to put 1meg not 1m.

Also, as someone said in a previous question you are using the ideal op-amp model which is probably going to give you problems. Select a model for a real op-amp and connect power to them correctly.

Lastly, label your output node so when you plot it we can see which one it is, looking at a plot that shows a signal such as V(n010) is meaningless to us as we don't know where that is on the schematic. Use the Label Net tool to name the nodes you're going to plot.

GodJihyo
  • 22,826
  • 1
  • 20
  • 58
4

The error is saying that you placed a behavioural source (bv) instead of a voltage source (voltage), to which you attributed the wrong value: it expects V=<expression>, but you wrote a numeric literal, which is what the normal votage source expects. And, since you renamed the reference designator from B to V, LTspice needs to know that the element is a behavioural source, which starts with the letter B, and so it adds that paragraph sign you see there: B§V....

The other schematic errors are already addressed in the answer to your other question, though having a floating pin of the voltage source shouldn't make LTspice abort the simulation.

a concerned citizen
  • 21,445
  • 1
  • 23
  • 40
1

Place GND on negative sides of V1 and V2..They have no reference potential at the moment.

tobalt
  • 21,701
  • 22
  • 90