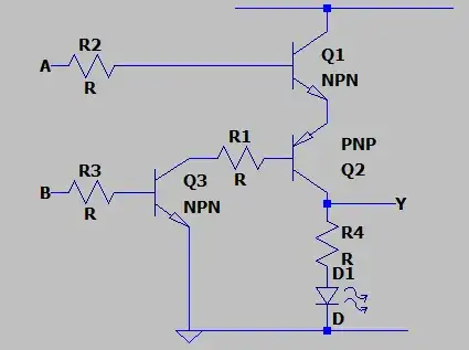
I'm trying to build an XOR gate following this schematic without any simplifications:
Here is the circuit itself:
T1 and T4 are inverting the signal (the NOT gates), T2/T3 and T5/T6 are the AND gates, and the circuit is missing the final OR gate because I got lost at this point.
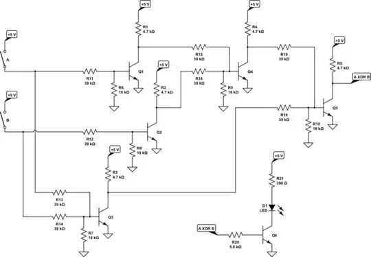
The resistors connected to the push buttons are 120 kΩ, the ones connected to the transistors are 5 kΩ and the ones connected to the LEDS are 180 Ω.
When I built the upper half alone it worked as expected, pushing B (right button) turns the LED on because the low A (left button) is then reversed to high and the AND outputs high.
The lower half worked as expected too, except it's the opposite, so pushing A (left button) turns the LED on.
But when both are connected at the same time, neither of the LEDs turn on under any circumstances. When I test with a multimeter, the bases of T3 and T6 are at around -0.8 V, and when buttons are pushed they are at around 1.5 V, but again, the LEDs are not turned on the slightest.
Here is a schematic to display the connections, I hope it's not confusing:
The input source is 5 V.










For the left button, I moved the bottom red wire to a different pin and connected that pin to the button through a resistor, is that what you meant by separate resistor? If so, it still does the same thing.
– Soufiane Touil Nov 10 '22 at 01:46