My home automation infrastructure has an alarm system that is capable of operating a flash and a 12V siren. Our house is equipped with a siren that was used to be operated by an obsolete alarm system which was defunct. I want to connect my new alarm system to the existing siren (which includes a horn and a flash.)
While the obsolete alarm system generated a proper signal for the siren to make some real wailing noise, the new one can only operate the flash and switch on +12V for the horn.
The goal was to create a circuit that gets activated when the 12V is switched on and send some siren wailing to the horn.
After fiddling around with a couple of demo schematics, I implemented the one shown here:
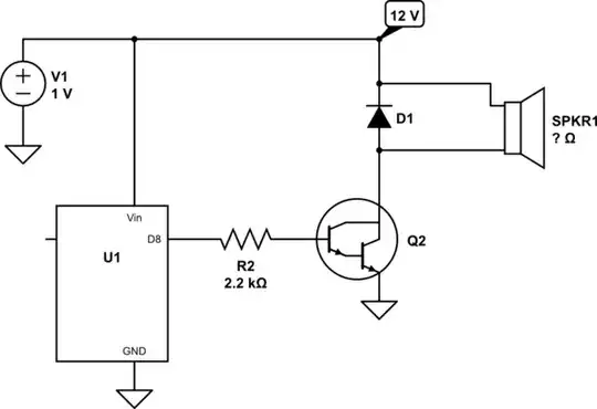
I used a terminal block to easily connect both the horns' +12V and ground line as well as the +12V and ground line from the alarm-system. As you can see, the external power source also powers the Arduino on Vin. The code on the micro-controller is generating a tone that is sent through pin 7 via a 1K resistor to the base of a high power NPN transistor that in return acts as a switch in between the circuits' and the speakers' ground while the speaker's +12V is also connected to the external power source.
The result is overwhelming: The horn outside my house makes some reeeeal loud noise. Because it is like 25 years old, I don't have any specs at my hands but from a quick research, it seems as if it is pulling something like 340mA while generating noise at around 110db.
You may wonder what the question is.
I would like to know if this circuit makes any sense to you and despite that it does seem to work pretty well: Did I miss something? It doesn't seem to generate noticible heat on its components, but I am not sure if there might be a possible high load on the Arduino itself where it must not be.
[UPDATE]
I am not an expert, but this should be the corresponding schematic, as it might be easier to read for some people:


