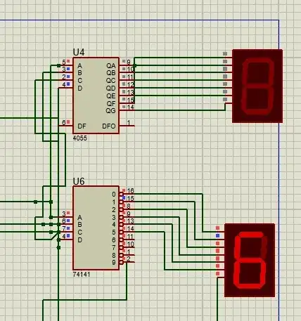
I am fairly new to digital logic designing and I need some help in regards to finding a BCD to 7 segment decoder on software. I am using proteus for my counter, and for some reason I am unable to make it work. It either gives low and grey outputs only, no high output for my display. Any help would be appreciated.
Edit: i seemed to have missed posting the issue img. I have done so. What i want is like the black one. But in Proteus i am having issues.
