So I'm trying to switch between two power sources, a 24 V battery and a 24 V power supply, I'd love to use the circuit mentioned in a another thread. Switching between two power sources
I am having problems converting this to a 24 V version due to the gates only being able to withstand ±20 V, I'd also like to replace that diode with a MOSFET for lower voltage drop.
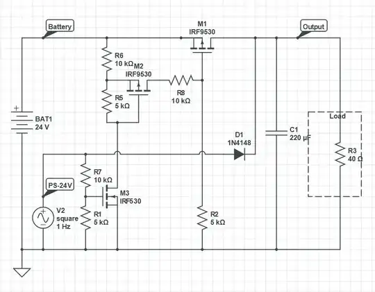
Here is the original circuit.
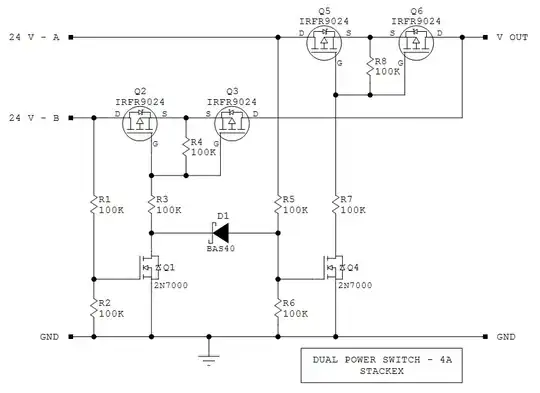
Here is my work in progress. I know R6 on M2 is wrong, it should go lower but it still causes the gate to see the entire voltage of the line. Though I think the entire voltage will still go to the gate regardless.
I think I figured how to apply a Mosfet to the operation, can someone proof it, or tell me if the other answers might be more applicable thank you.
I ran it on https://falstad.com/circuit/circuitjs.html using the following text to simulate the circuit. Noticed some back-feeding after both supplies are turned off, will probably build a protoboard and see if simulation matches the real world example.
$ 1 0.000005 0.03998496543448474 68 5 50 5e-11 f 288 176 288 144 33 1.5 0.02 f 384 176 384 144 41 1.5 0.02 r 336 144 336 208 0 100000 w 304 144 336 144 0 w 336 144 368 144 0 w 336 208 384 208 0 w 384 176 384 208 0 w 336 208 288 208 0 w 288 176 288 208 0 r 336 272 336 336 0 100000 w 336 208 336 272 0 w 400 144 496 144 0 f 304 352 336 352 32 1.5 0.02 g 336 400 336 416 0 0 w 336 368 336 400 0 w 272 144 240 144 0 r 240 176 240 224 0 100000 r 240 352 240 400 0 100000 w 240 144 240 176 0 w 240 224 240 352 0 w 240 352 304 352 0 w 240 400 336 400 0 w -48 512 48 512 0 w -48 464 16 464 0 w -48 368 -48 464 0 w -48 256 -48 320 0 r -48 464 -48 512 0 100000 r -48 320 -48 368 0 100000 w -16 256 -48 256 0 w 48 480 48 512 0 g 48 512 48 528 0 0 f 16 464 48 464 32 1.5 0.02 w 112 256 496 256 0 w 48 320 48 336 0 r 48 336 48 400 0 100000 w 0 288 0 320 0 w 48 320 0 320 0 w 96 288 96 320 0 w 48 320 96 320 0 w 48 256 80 256 0 w 16 256 48 256 0 r 48 256 48 320 0 100000 f 96 288 96 256 41 1.5 0.02 f 0 288 0 256 33 1.5 0.02 w 496 144 496 256 0 r 544 144 544 224 0 28 c 592 144 592 224 0 0.00021999999999999998 0.0008333904636200451 0.001 w 544 144 592 144 0 w 592 224 544 224 0 g 592 224 592 256 0 0 w 128 144 240 144 0 w -48 256 -96 256 0 d 176 352 112 352 2 1N5711 w 112 352 112 384 0 w 176 352 240 352 0 v -160 304 -160 256 0 0 40 24 0 0 0.5 s -128 256 -96 256 0 1 false w -160 256 -128 256 0 g -160 304 -160 320 0 0 g 64 192 64 208 0 0 w 64 144 96 144 0 s 96 144 128 144 0 1 false v 64 192 64 144 0 0 40 24 0 0 0.5 d 112 240 80 240 2 default d 400 128 368 128 2 default d 272 128 304 128 2 default d -16 240 16 240 2 default w 16 240 16 256 0 w -16 240 -16 256 0 w 80 240 80 256 0 w 112 240 112 256 0 w 272 128 272 144 0 w 304 128 304 144 0 w 368 128 368 144 0 w 400 128 400 144 0 w 112 384 112 448 0 w 48 448 112 448 0 w 48 400 48 448 0 x 42 106 182 109 4 24 Battery\s-\s24V x -180 221 -84 224 4 24 PS\s-\s24V w 496 144 544 144 0 d 496 96 544 96 2 default 38 62 F1 0 20 28 -1 Battery\sV 38 55 F1 0 20 28 -1 Power\sSupply\sV






