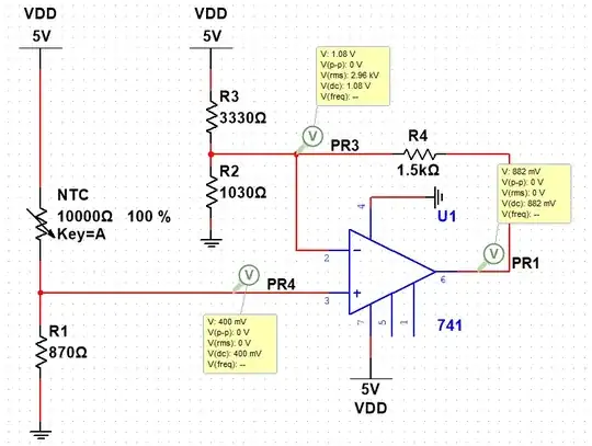
Why is the output of the Op-amp stuck at 882mV even if the input voltage is 1V (compared to 400mV below)? The output voltage will only increase for voltage 1.07V above. Furthemore, computation states that the output must be negative since the input on the negative terminal is only 400mV.
Asked
Active
Viewed 69 times
1 Answers
3
A 741 op-amp is a really bad choice for a supply rail of 5 volts and 0 volts. It cannot deal with inputs close to either supply rail and also cannot produce an output voltage close to either rail. Neither are regular 741s rated to work on supplies lower than 10 volts.
Reasons not to use a 741 op-amp
Furthermore, computation states that the output must be negative since the input on the negative terminal is only 400mV.
Even a supply-constrained (but otherwise ideal) op-amp cannot produce output voltages lower than the lower supply rail or output voltages higher than the highest supply rail.
Andy aka
- 456,226
- 28
- 367
- 807

