I am planning to use RS-485 on a network and I do not have too much experience on the standard but I understand that termination resistance must be provided for considerable lengths and transmission speeds. For CAT5e the impedance matching value is typically 120 ohms. If the impedance varies depending on the cable length, then:
Does the impedance matching resistor's value needs to be adjusted depending on the length of wire/speed of transmission, or can this be "activated" as a fixed value (120 ohms) whenever the length of cable increases or the user desires to increase the transmission speed?
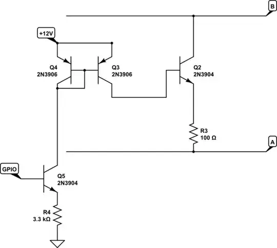
Is it possible to provide electronic activation of the IM resistor using bipolar transistors? I have in mind something like this:
- As the activation of the transistor may depend on how the polarity is present at the A/B lines of the RS-485, I figure it could be possible to activate a set of resistors via transistors managed by a microcontroller GPIO. Is this correct? if not, can you share a specific circuit arrangement for this?
If the resistance needs to be controlled dynamically (i.e. depending on length, wire type CAT5e = 120 ohms and CAT6 typically 100 ohms) then depending on a command, I figure I can program the 100 ohm IM resistor set or the 120 ohm set if I can use a controllable termination.
I am planning on using MAX3081 with low bias for communications. The recommendation on their diagrams is to use terminators across A/B lines, not from signal to ground (in case someone asks).
Let me know your thoughts/recommendations on this.





