0

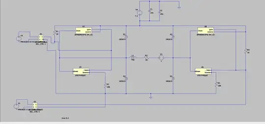
This is the circuit i built. Circuit

The data sheet for U1 and U2: https://www.vishay.com/docs/83666/sfh610a.pdf

Currently when i run the circuit and place the curser on the right side of V1 this is the result i'm getting however i need a second PMW signal that ranges from -7V to 0V.

Result

  • 2
    I recommend that you use proper MOSFET and opto-isolator symbols rather than boxes. It's much easier to see the schema of your circuit and spot PMOS and NMOS device errors, etc. If you are interested, Rules and guidelines for drawing good schematics is well worth a read. – Transistor May 01 '21 at 17:27
  • 1
    My eyes hurt looking at your schematic, so here is something that may serve as inspiration, because it looks like you're driving the transitors wrong. Also, I don't know what the drivers have inside, but the sources are floating (they need a ground reference). – a concerned citizen May 01 '21 at 20:09

0 Answers0