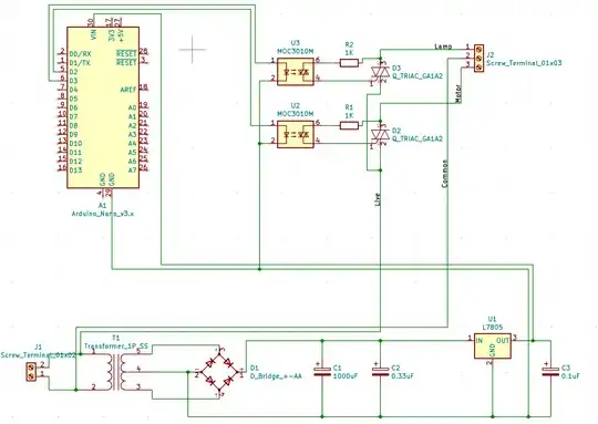
This question is a follow-up to my previous question about controlling a ceiling fan with a Raspberry Pi. I have decided to use an Arduino Nano instead of a Raspberry Pi.
After some closer investigation, I have realized that my fan controller uses triacs for both the lamp and the motor. I created a schematic that uses the same basic system as the original controller. My questions are is this triac configuration correct and will my power supply supply the 9-20 volts that the Arduino Nano needs?
Edit 1: After some searching I have lowered C1 from 1000uF to 100uF as it is just a smoothing capacitor.
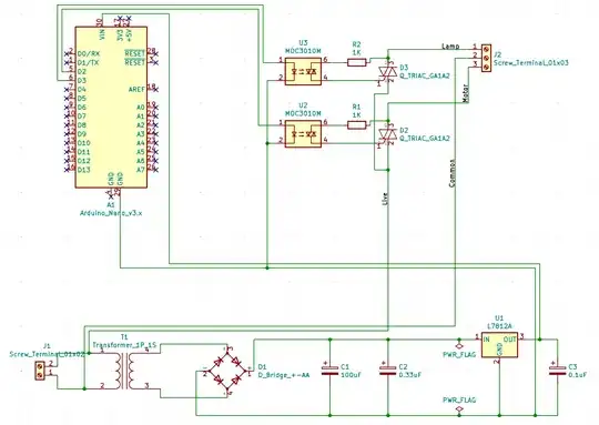
Edit 2: I have updated the transformer to have two taps. Here is the fully-updated schematic:

