Case: \$t\to\infty\$
Always redraw the schematic. Even if you don't entirely want or need to. It's just good practice to get into. See the Appendix below for details.
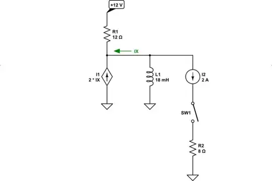
I'll just redraw the entire schematic as you have it, at first:

simulate this circuit – Schematic created using CircuitLab
Now, for the case with \$t\to\infty\$, the switch has been closed a long time and therefore there is no changing current in \$L_1\$ and thus no voltage drop across it. Also, \$R_2\$ simply does not matter. \$I_2\$ has infinite impedance and the little \$R_2\$ is completely irrelevant. It cannot be seen by anything on the other side of \$I_2\$. So \$R_2\$ can be shorted out without any loss in finding your answer.
The new schematic (showing a closed switch) is:

simulate this circuit
As the node voltage is still \$0\:\text{V}\$, there is still \$1\:\text{A}\$ in \$R_1\$ with the direction, as shown. Obviously, you still also have \$I_1=-\frac23\:\text{A}\$ and \$I_X=-\frac13\:\text{A}\$. There's clearly no other option.
By simple inspection, you can see that there is \$\frac13\:\text{A}\$ flowing into the node within the right-side box. (If it helps you, imagine a \$0\:\text{V}\$ voltage supply replacing the wire between the two boxes, again without loss to the analysis, as a way of isolating the node into two parts.) There is also clearly \$2\:\text{A}\$ flowing out of that same node. So \$L_1\$ must be supplying the remainder: \$2\:\text{A}-\frac13\:\text{A}=1\frac23\:\text{A}=\frac53\:\text{A}\$.
That's the magnitude. I'm sure you can work out the direction.
Redrawing Schematic Appendix
Rules to live by are:
- Arrange the schematic so that conventional current appears to flow from the top towards the bottom of the schematic sheet. I like to
imagine this as a kind of curtain (if you prefer a more static
concept) or waterfall (if you prefer a more dynamic concept) of
charges moving from the top edge down to the bottom edge. This is a
kind of flow of energy that doesn't do any useful work by itself, but
provides the environment for useful work to get done.
- Arrange the schematic so that signals of interest flow from the left side of the schematic to the right side. Inputs will then
generally be on the left, outputs generally will be on the right.
- Do not "bus" power around. In short, if a lead of a component goes to ground or some other voltage rail, do not use a wire to connect it
to other component leads that also go to the same rail/ground.
Instead, simply show a node name like "Vcc" and stop. Busing power
around on a schematic is almost guaranteed to make the schematic less
understandable, not more. (There are times when professionals need to
communicate something unique about a voltage rail bus to other
professionals. So there are exceptions at times to this rule. But when
trying to understand a confusing schematic, the situation isn't that
one and such an argument "by professionals, to professionals" still
fails here. So just don't do it.) This one takes a moment to grasp
fully. There is a strong tendency to want to show all of the wires
that are involved in soldering up a circuit. Resist that tendency. The
idea here is that wires needed to make a circuit can be distracting.
And while they may be needed to make the circuit work, they do NOT
help you understand the circuit. In fact, they do the exact opposite.
So remove such wires and just show connections to the rails and stop.
- Try to organize the schematic around cohesion. It is almost always possible to "tease apart" a schematic so that there are
knots of components that are tightly connected, each to another, separated then by only a few wires going to other knots. If you
can find these, emphasize them by isolating the knots and focusing
on drawing each one in some meaningful way, first. Don't even think
about the whole schematic. Just focus on getting each cohesive section
"looking right" by itself. Then add in the spare wiring or few
components separating these "natural divisions" in the schematic. This
will often tend to almost magically find distinct functions that are
easier to understand, which then "communicate" with each other via
relatively easier to understand connections between them.
The above rules aren't hard and fast. But if you struggle to follow them,
you'll find that it does help a lot.
You can read a snippet of my own education by those schematic draftsmen at Tektronix who trained me by reading here.