23

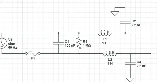
I have here a filtering circuit from a microwave. What is the point of the capacitors to ground. Another answer in a previous question of mine said they were used for filtering however I don't understand why. The inductors by the way are part of a common mode choke.

enter image description here

user1084113
  • 483
  • 3
  • 5
  • 13
  • 2
    Related questions: http://electronics.stackexchange.com/q/29292/2028, http://electronics.stackexchange.com/q/2272/2028, http://electronics.stackexchange.com/q/12533/2028, http://electronics.stackexchange.com/q/13489/2028, and several more. – JYelton Dec 29 '12 at 20:05

4 Answers4

25

A capacitor's complex impedance is given by

$$ \frac{1}{j \omega C} \Omega $$

where \$\omega\$ is the frequency, and \$C\$ the capacitance. For a low-frequency signal, you can see that the impedance will be relatively high. Conversely, you can see that for a high frequency signal, the impedance will be quite low.

A high-frequency signal will see the capacitor connected to ground, and travel through it, since it is a low impedance path, but a low frequency signal will not be affected by it. The capacitors to ground form a low-pass filter for the lines they're connected to, as they remove high-frequency signals from the line by giving those signals a low-impedance path to GND.

See this question.

Shamtam
  • 3,626
  • 20
  • 27
  • 3
    Somewhat related; foil glued inside the hull of a fiberglass boat are used for RF grounding to the outside water, for communications. It constitutes a capacitor for RF ground, the DC & AC power have individual grounds of their own. – Optionparty Dec 29 '12 at 19:50
9

I expect C1, C2 and C3 in your diagram are filtering capacitors. They filter unwanted high frequencies from power line. Their impedance is low for high frequency signal and high for low frequency signal. This results in acting like a short circuit for high frequency signals. All these capacitors are in dangerous places - in the case of their failure. Because of this, special X and Y capacitors are used in these places. I expect your C1 is X2 rated, while C2 and C3 is Y2 rated.

You can find more information why this is used if you search on Google for Y2 capacitors.

I think you should draw L1 and L2 differently, because it is a common mode choke on a single core.

Al Kepp
  • 3,001
  • 7
  • 27
  • 32
2

You see these kind of filters ( common mode choke with capacitors to ground and between the power lines ) also on switching power supplies like computer power supplies. Their purpose is not filtering noise coming in but preventing your device injecting noise into the mains. Switching power supplies are notoriously noisy and they have to add these filters to pass EMI. I don't know but I guess the microwave oven might have a similar problem. After all it is producing 2kW at 2.4 Ghz so some of it might leak out into the power lines.

Silent Guy
  • 21
  • 1
0

These are simply common mode filter capacitors. In combination to the common-mode choke they filter out common-mode noise (noise present on both lines in respect to ground, or simply (Vline1+Vline2)/2. This is different from Capacitor C1 which filters out differential noise.

Denis
  • 1