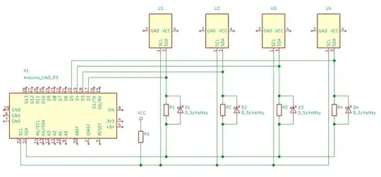
I want to connect multiple I2C slave devices to a micro controller all on the same set of pins but the I2C devices all share the same address. The addresses are fixed in the hardware.
Is there any way to connect multiple devices with the same address?
Perhaps some kind of I2C address translation module with each device with an configurable address so I can assign my own addresses to each one.
