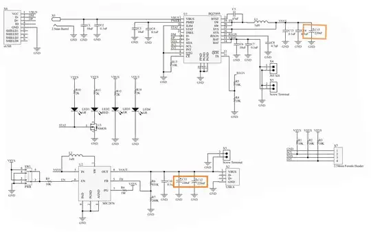
When I refer to TI's reference design for the charging chip I do not see those capacitors. Upon researching I found out that they are smoothing capacitors. Why are they used here and are they really necessary for the circuit to work and what would be the consequences if I remove them ?
Asked
Active
Viewed 46 times
0
-
2If they weren't necessary under any operational circumstances, why would they be part of the schematic? – Marcus Müller May 20 '20 at 19:09
-
That is exactly what I am trying to understand. This is part of an open source design I came across in( https://circuitmaker.com/Projects/Details/John-Kovacs-2/5V-3A-UPS-Power-Supply-For-Raspberry-Pi-Arduino-BeagleBoard ) I am trying to understand what is the purpose and what will happen if i remove those. – A.R May 20 '20 at 19:15
-
see the answers I linked to. – Marcus Müller May 20 '20 at 19:16
-
1If you remove them, there could be too much ripple on the line, and the supply might not have enough capacity to deal with current spikes, resulting in random shutdowns of your raspberry pi/arduino/beaglebone – BeB00 May 20 '20 at 20:20
