I am designing a PCB which reads analog signals via some ADC, my circuit looks like this:
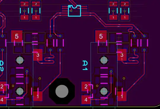
There are four of those in a single board. My top copper is filled with a power plane (3V3) and bottom copper is filled with a ground plane. The components under the pad 1, 2, 4 of A1 or A2 are the plug detect components, and components near pads 3 and 5 are the filters.
I have learned that the ground of the analog components should be separated from the ground of the digital IC components.
My questions are:
- If I make another plane for the analog ground how would I connect them to the digital digital ground? Should I use some ferrite? And what values?
- How big should the distance be between the analog and digital ground?
- Am I overthinking things? the frequency of the signal that will pass there is only max 70Hz.
I already have a prototype and it works great, but because there are some minor adjustments, the opportunity is there to improve the design. I would like to respect good design practices.


