I took advantage of the unique Q&A StackExchange feature but now I just outlined my answer to allow other contributors to get involved. I have constructed my answer in the form of a step-by-step building scenario.
Unraveling the mystery of this ingenious circuit solution was a big challenge for me because Widlar was an inventive genius... and it is very difficult for the ordinary human being to grasp his ideas today. We can only guess what he meant when designing the circuit solution...
I will expose my philosophy in a few consecutive steps each of them illustrated by a colorful picture. This is a qualitative intuitive explanation; so the electrical quantities do not have exact values. The representation by voltage bars (in red) and current loops (in green) is approximate but the voltage polarities and current directions are real, not arbitrary.
The problem
Assume we have to design a transistor current source with maximum compliance voltage. This means minimum voltage across the transistor and maximum voltage across the load. Why?
When a load supplied by a current source increases its resistance (or voltage), the voltage across it increases and at some point the current source stops functioning since its regulating transistor saturates (see the explanations below Fig. 1). We want this moment to come as late as possible.
The solution
1. Reference input voltage source. The best way of making a current source is by means of negative feedback. For example, in the classic transistor implementation in Fig. 1, the transistor T acts as a voltage (emitter) follower that "copies" the input reference voltage VREF across the constant current-sensing resistor RI in the emitter. It does it by passing the load current IL through RI, comparing the voltage drop VI across the resistor with the reference voltage VREF (by subtracting them) and changing the load current to keep VI (almost) equal to VREF. As a result, the current is (almost) constant regardless of the load and supply voltage variations. Simply speaking, constant voltage across constant resistance creates constant current.
For the curious: In this configuration, the transistor input (base-emitter junction) is driven in a common-base manner by the side of the emitter (VI) while the base is held at constant voltage (VREF).

Fig. 1. In the classic constant current source, a common-emitter stage with emitter degeneration RI is driven by an external reference voltage source VREF
Now look at the voltage bars (in red) that visualize the voltages and graphically show the connection between them (VI + VCE + VL = VCC and VI + VBE = VREF)... that is a geometrical interpretation of KVL. Obviously, to obtain maximum compliance voltage VL, VI should be minimum (VCE can be low enough before the transistor saturates). This means VREF should be minimum but higher that VBE. What can be such a low voltage source? Maybe a 1.5 V battery cell will do a good job... but we will have to change it often...
2. Reference diode network. A basic principle in circuits is to derive all the needed voltages from one power supply. Then to use a R1-R2 voltage divider? Yes... but we need reference (stable, constant) voltage that does not depend on the supply variations. So we have to replace R2 with a voltage stabilizing element "producing" minimum voltage. Si diode is such an element... but it "produces" only one diode drop VF = 0.7 V that would be totally lost across the base-emitter junction with VBE = VF = 0.7 V. So we need at least two diodes in series with total voltage of 2 x 0.7 V = 1.4 V (Fig. 2). As a result, one diode voltage drop of 0.7 V will be applied across RI.

Fig. 2. Practically, the transistor is driven by a reference 2-diode network with total voltage 2VBE
However, this is not the best solution for a few reasons. First, we need two elements instead one. Then, if we replace T with a Darlington transistor (like Q16-Q17 in the 741 circuit above), we have to add another diode to the string. Also, diode p-n junctions are not completely identical to base-emitter junctions; so temperature variations will not be completely compensated. Then to replace them with base-emitter junctions of transistors? Yes... but Widlar came up with a smarter solution - the so-called "active diode". What kind of diode is this?
3. Reference "active diode". This is not a diode... it is a transistor acting as a diode (in the sense it maintains constant voltage VCE = VF)... and even more precisely speaking, it is a circuit with voltage type negative feedback. I suspect it was invented again by Widlar as an input part of the simple BJT current mirror... but I have no proof of that.
This "circuit" consists only of a transistor which collector is connected to the base. So the feedback network here is just a piece of wire. As a result of this humble connection, the transistor behavior dramatically changes - from a current stabilizer to a voltage stabilizer (a "diode" with VF = VBE = 0.7 V).
It seems we have to connect two active diodes in series to obtain 1.4 V. But we can do it in a more original way - by inserting a diode in the feedback network between the collector and base. This will make the transistor "lift" its collector voltage with another 0.7 V. A base-emitter junction can serve as such a "diode network"...
And here is the brilliant Widlar's idea - to use the existing T2 base-emitter junction as the diode network needed (Fig. 3)! So we can consider the interconnected transistors T1 and T2 as an active diode with emitter follower in the feedback network. This is the "devilish" Widlar's trick here... What is the main advantage of this solution?

Fig. 3. In the ingenious Widlar's circuit, the transistor is driven by a reference "active diode" T1 with voltage 2VBE
The "forward voltage drop" of this "compound diode" is adaptive (self-adjusting). In this case, it is 2VBE = 1.4 V. But if we replace T2 with a Darlington transistor (e.g., Q16-Q17 in the top picture), T1 will "lift" its collector voltage with another 0.7 V and it will become 3VBE = 2.1 V. So 1.4 V of them will drop across the both base-emitter junctions of Darlington transistor... and the same voltage VBE = 0.7 V as before will be applied across RI.
For the curious: It is interesting that here the base-emitter junction is driven in a differential manner both by the side of the emitter and base. For example, if the load current increases, the emitter voltage increases while the base voltage decreases.
At the end of the first part of this story, let's recall how the negative feedback principle is implemented in this voltage follower (Fig. 4). It is visualized by voltage bars (in red) to help our imagination. The output voltage VE and the input voltage VREF = 2VBE are subtracted in a series manner (KVL) in the input loop (in yellow); the result is applied to T2 input (base-emitter junction).

Fig. 4. The emitter voltage across the resistor RI is subtracted from the reference voltage 2VBE by a single subtracting loop (in yellow)
Voltage source with current limiting
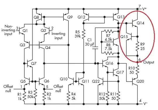
Let's now see how the ingenious Widlar's circuit can work as a current limiter (as in the circled fragment in the op-amp output stage at the top). This circuit solution is widely used not only in amplifiers but in various voltage sources (regulators, stabilizers, etc.) It would be interesting to know if they borrowed this idea from him and then exploited it 50 years after its inventing... But let's see what the idea of this current limiting is...
Actually, the Widlar circuit consists only of two elements - the transistor T1 and resistor RI... genius simplicity... It can be attached to any regulating transistor thus converting the transistor stage to a current source. It does not need ground... it can be floating.
It has another remarkable property - a voltage threshold of 0.7 V. This means it will work only if the load current is big enough to create such a voltage drop across RI. Otherwise it will not work... the transistor T1 will not affect T2. So, it converts a voltage source to a current source after the load current exceeds the current threshold.
Let's use these unique properties to make a voltage follower with current limitation (the original Widlar's idea implemented in 301 op-amp).
4. Limiting off. When the load current IL is below the current threshold (Fig. 5), the voltage drop across RI is less than VBE = 0.7 V. The transistor T1 is off and does not shunt the input (it does nothing and can be removed). T2 acts as an ordinary emitter follower driven by the varying input voltage VIN and supplying the load RL. The resistance of RI is neglivible compared to the load resistance RL and VBE is neglivible compared to VIN. So almost all the input voltage appears across the load.

Fig. 5. When the current limiting is off, T2 acts as an emitter follower driven by the varying input voltage VIN and supplying the load RL
Let's now see how the negative feedback principle is implemented in this voltage follower (Fig. 6). In contrast to Fig. 4, here all the output voltage VE across the load (RI is neglected) and all the input voltage VIN are subtracted in a series manner (KVL) in the outer input loop (in yellow); the result is applied to T2 input (base-emitter junction). To imagine the difference, compare the lengths of the voltage bars (in red) in both pictures.

Fig. 6. In the emitter follower T2, the emitter voltage across RL is subtracted from the input voltage VIN in the outer subtracting loop (in yellow); RI is neglected
5. Limiting on. When the load current IL exceeds the current threshold (Fig. 7), the voltage drop across RI reaches the threshold of 0.7 V. The situation is as in Fig. 3 above. The transistor T1 begins conducting and the negative feedback comes into picture. T2 acts again as an emitter follower... but now it is driven by the small constant (reference) voltage VREF = 2VBE... and it keeps the small constant VBE = 0.7 V across the constant RI. As a result, the current IL through load is constant... the varying voltage source (emitter follower T2) from above is transformed into a constant current source with fixed current... and T2 is protected from damage.
Now look at the IIN current loop (in green) and imagine the load is a short connection. There is no any resistance in the loop; the current IIN will be unlimited... and T1 can be damaged. T1 protects T2... but "dies"... So the input voltage source has to be imperfect... having some internal resistance.

Fig. 7. When the current limiting is on, T2 acts as a constant current source driven by the reference active diode T1 with voltage 2VBE
The current loops (in green) will help you to imagine the circuit operation in this mode. They are drawn according to the principle that each current returns to where it started from.
At the end of this story, let's see how the negative feedback principle is implemented in this voltage source acting as a current source - Fig. 8. As you can see, it is equivalent to Fig. 4. In both figures, the voltage VE across RI and the input reference voltage VREF = 2VBE are subtracted in a series manner (KVL) in the same input loop (in yellow); the result is applied to T2 base-emitter junction. The only difference is that the subtracting loop in Fig. 4 is grounded while in Fig. 8 it is floating.

Fig. 8. In the constant current source T2, the emitter voltage across RI is subtracted from the reference voltage VREF = 2VBE in the inner subtracting loop (in yellow)
6. More examples. Widlar implemented the same idea in the output stage of LM110 voltage follower but with a Darlington transistor Q5,Q6 (Fig. 9). When the limiting is on, Q7 "lifts" its collector voltage with another 0.7 V and it becomes 3VBE = 2.1 V. 1.4 V of them drop across the Q5 and Q6 base-emitter junctions and the voltage VBE = 0.7 V is applied across R6; so the output current is limited to VBE/R6. This is an example of a current source protected by the current-limiting circuit.

Fig. 9. In the output stage of LM110 voltage follower, we can see the same Widlar's idea but applied to the Darlington transistor Q5,Q6
We can see the ubiquitous circuit in the 741 internal structure discussed... but now acting as a current sink. It is implemented with a Darlington transistor Q16,Q17 (Fig. 10) and the limiting transistor Q22. When the limiting is on, Q22 "lifts" its collector voltage with another 0.7 V and it becomes 3VBE = 2.1 V. 1.4 V of them drop across Q16 and Q17 base-emitter junctions and the voltage VBE = 0.7 V is applied across R11; so the output current is limited to VBE/R11. This is an example of a current sink protected by the current-limiting circuit (actually, the output transistor Q20 is protected).

Fig. 10. In the second amplifying stage of 741 op-amp, we can see the same Widlar's idea applied to the Darlington transistor Q16,Q17
And finally, let's see this "genius simplicity" in some circuit of a voltage regulator (Fig. 11). I have "stolen" it from a related StackExchange question.

Fig. 11. Widlar's circuit (Q2 and RD) built in a classic transistor voltage stabilizer
I completed my story on discovering the basic idea behind the unique Widlar's circuit. I hope it will help you to make the connection between (at first glance) different circuit solutions... to see the common behind the specific...