I am working on a project which needs a Schmitt trigger. I designed it using IC UA741. I am using a single power supply of 9V. I am grounding the V-.

Here is my design.
The circuit works perfectly in this software as well as other software.
When I do the same in hardware it is not working. I was even getting 2V at V- pin i.e 4 pin. Even though I had grounded it. And the output voltage is always 5.67 V at pin 6.
Can Anyone help me and highlight my fault?
Thank you
Edit...
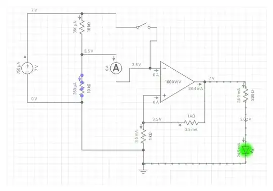
This is my new circuit. Is there any visible erors here? I haven't tried it on hardware yet.

Thank you