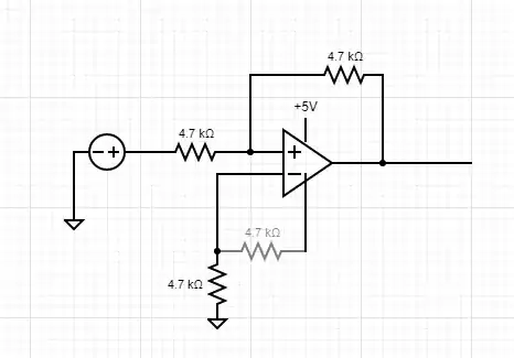
Hey guys, I'm trying to understand how to use op amps, right now I just have a battery hooked up to the non-inverting, and a virtual ground, this is a single supply cause I don't have many tools to make split supply.
The all the resistors are 220 Ohm except the left one, which I've just tossed 33,10, and some other values, but I keep getting the same as the Vin, can someone help and possibly explain how to do AC signals also, I've spent weeks trying to figure this out but can't rip YouTube.
