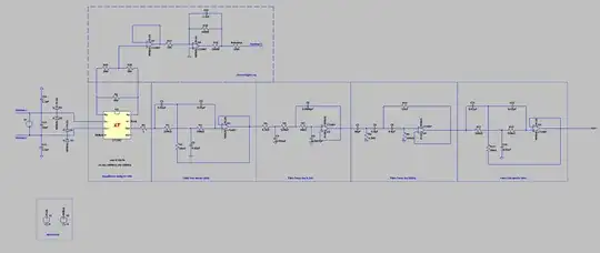
I'm doing an ECG circuit in which I want to use LM741 for active filters and the Right Leg Driver. Basically I will change the LT1007 in the schematic I used for simulations above with LM741 in real life.
1. Is the LM741 "good enough" for the task at hand?
Main reason I want to use the LM741 is because of budget. Any other similarly priced OP Amps suggestions are welcomed.
2. Will the LM741 have trouble with a voltage supply of +/- 9V from a battery if the signals I'm using are <1V
P.S.: I don't care for 99.999% accuracy, I just want a clear, filtered, bio-signal that I will read on an oscilloscope, this circuit is a personal project, NOT a real life ECG machine that will end in a clinic somewhere.
