I'm drawing a schematic for my DIY project, a RF mixer, it has a local oscillator followed by a bandpass filter, a voltage divider, eventually the signal is fed into a mixer.
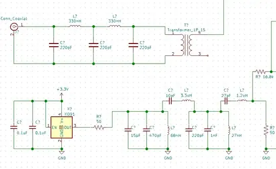
Unfortunately, even before I manage to finish the LO port, the signal path on the drawing becomes very long ("snake syndrome?"). The mixer is supposed to be the center. I expect it to be even more difficult to manage, as the RF port and IF port would also have their own impedance matching and low-pass filter, both will be long snakes. It will make the schematic very unbalanced.
I know hierarchical schematic is a solution: you show all blocking blocks as blackboxes, and then "expand" each blackbox separately. But there should be a way to achieve the same result in a non-hierarchical way. What is the industry standard to show the long signal paths in a reasonable way?
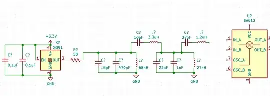
LO:
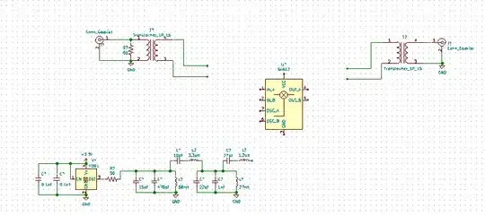
Overview (RF and IF would also be snakes when finished):






