First, I'd like to say i'm not experienced on circuits, but i'm doing my best to learn.
I'm trying to create an audio equalizer which is capable of amplifying low frequencies (20Hz-200Hz), mid frequencies (200Hz-2kHz) and high frequencies (2kHz - 20kHz).
At the same time it should be capable of amplifying the overall output frequency \$\pm10\$ Hz.
I used a high pass filter and a low pass filter connected through a voltage buffer (LM741 Op Amp) to create a band-pass filter with different values of R and C to achieve the desired frequency to the low, mid and high frequencies.
I'm having problems with the LTSpice simulation, which doesn't output frequencies it is supposed to yield.
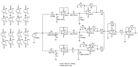
This is a screenshot of what I did and the output:
I wasn't sure if I had to add every voltage source to the Op Amp, so I just made one for every Op Amp.
V(n002) is for the one on the top (low freq band-pass filter) right before R13. V(n013) in the middle right before R14. V(n018) is the one on the bottom (high freq band-pass).
I calculated the high pass filter and low pass filter with the cutoff frequency:
\$f_c=\dfrac{1}{2\pi RC}\$
And checked the results using \$\textit{Mathematica}\$ software which showed the correct band pass filters.
Can any one explain me why it isn't working?
Thank you!!


