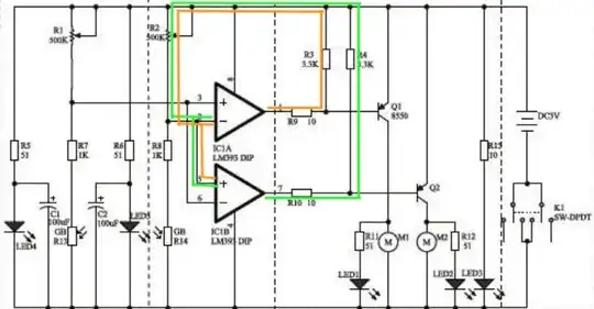
I am trying to build a line-following robot with the schematics I found below. I have just started to understand the use of feedback in op-amp. Ie. The continuous balancing mechanism creates a very stable gain determined by resistors connected to the op-amp.
I have tried to trace the current path marked in green and orange lines for the respective op-amp. Both lead to the same inverting and non-inverting input terminal of different op-amp.
I am kind of puzzled by this.
1) What is the point to have feedback to the different input terminals?
2) Because of the different input terminals used, how do I know which is the negative feedback? And is there even a thing like "positive feedback" happening here?
3) Or could it be a schematic drawn wrongly because it is just not technically practical nor possible to have the feedback wired in this manner?
Many thanks in advance.
