Hi I am entirely new to the PWM concept. I have an AVR based ATMEGA16 microcontroller (https://robokits.co.in/control-boards/rhino-robot-control-board/rhino-robot-control-board-avr-based-with-quick-c-compiler) which I successfully tested by running DC motor having rating of 12 V, 7.5 A. I now want to use the same microcontroller for controlling brightness of 3 high power CREE LEDs whose ratings are 72 V and 2 A each. I tried connecting output of the microcontroller to a DC-DC converter (https://www.amazon.in/Matefield-Converter-Step-up-10V-60V-12V-80V/dp/B07KZSMHKJ) but it didn't work.
When I control brightness using DC power supply, the brightness varies properly (from 0 to 50K Lux) with voltage. I used a MOSFET and the brightness varied from only 18200 to 18900 Lux when duty cycle was varied from 0 to 100 %.
Kindly help me out. Thanks in advance.
What other components do I need so that the PWM signal can be amplified or boosted?
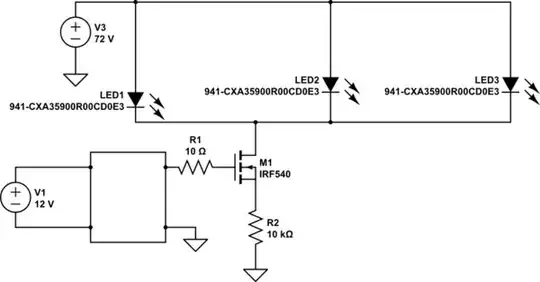
The 12 V supply is input to the microcontroller board I use. Didn't know how to add a microcontroller board in the schematic. So just drew a block to represent it.

simulate this circuit – Schematic created using CircuitLab
I was wondering if it is feasible to use a step-up transformer so that the 12 Volt PWM output of the microcontroller board is stepped up to 72 volt PWM which will be fed to the LEDs.