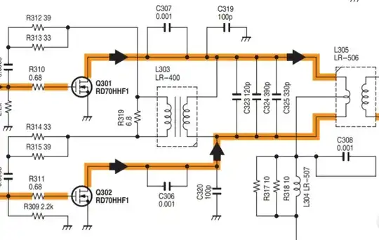
I've come across this schematic from an RF device where I've spotted some weird configuration of capacitors. There are, all around the schematic, some shorted capacitors which I can't figure out what are for.
You can see, for example, in the images below, that C306, C307 and C308 are shorted.
Any clue of what are they for?
Regards.

