I am currently working on an RF project and using a high power RF SPDT switch. The control voltages of this switch are between 0V/-40V. If the control voltage is 0V, then the corresponding path is ON and if it's -40V then the path is OFF.
I wish to control this switch using a microcontroller. I know I would need a driver between the microcontroller GPIO pin and the RF SPDT control pin. Assuming I have a -40V rail available in the system, how could one convert the microcontroller GPIO signal (for example, working between 0V to 3.3V) to those required by this switch?
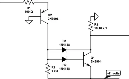
One option that I imagined is to use a level shifter. However, level shifters working in these voltage ranges are not available off the shelf. So I thought of building one using high power MOSFETs. But this solution would need several MOSFETs, thereby costing some PCB area.
Are there any other smart solutions for this problem?
Thanks.
