I'm working on debugging a circuit that I've built and am trying to wrap my head around an issue.
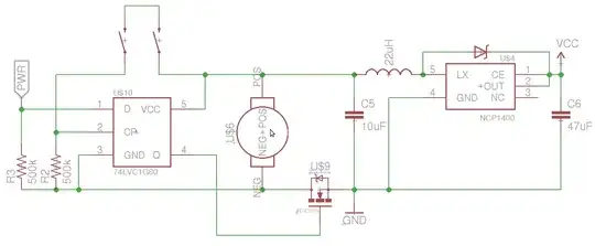
I have the following circuit (74LCV is an inverting flip flop and the NCP1400 is a boost converter):
The goal is to be able to turn on and off the load (an 8051 based uC) by pressing both switches. When the uC turns on, it sets PWR high, and then when the switches are pressed again, pin 4 of the flip flop goes low, turning off the boost regulator and uC.
The issue that I've been having is that in the off setting (pin 4 low), the PWR pin is held at about half the battery voltage, which prevents me from turning the device on.
My best guess is that because the uC no longer has a valid ground reference to the battery (the MOSFET is not conducting), the PWR pin is being held in an indeterminate state because of a small current flow through the uC. Is this correct?
What can I do to allow the uC to be turned on/off by pressing both buttons while avoiding issues with debouncing.
