0

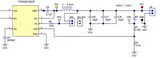
In this schematic example they are using a 0 value resistor for R3 on the right side. Why should I do that?

enter image description here

Is this only because of the TP? As I dropped the TP for my design I would think of dropping the 0 resistor also.

Datasheet

awjlogan
  • 7,939
  • 2
  • 30
  • 46
user3142695
  • 179
  • 1
  • 8
  • 1
    0 ohm resistors are used for a variety of reasons, sometimes as a jumper to avoid adding layers or vias to circuitboards, sometimes for an optional connection, sometimes because a robot might be more easily loaded with these than wire jumpers. For design purposes you can probably ignore it and just remember that it was there. – K H Sep 22 '18 at 06:48
  • In this case, it gives the option of using TP6, whatever that is, some voltage sensor, and if it was being used, you would switch out the 0 ohm resistor for a larger one to add tp6 to the voltage divider. – K H Sep 22 '18 at 06:50
  • You didn't link the datasheet that the schematic came from and this one doesn't have that schematic. Can you update your question with the link? – Transistor Sep 22 '18 at 07:30
  • @Transistor I've just added the datasheet – user3142695 Sep 22 '18 at 07:57

2 Answers2

1

People use zero ohm resistors for several reasons: -

  • To act as a bridge to isolate ground planes or power planes.
  • To preserve the ability to insert a non-zero-ohm resistor should optimization of some parameter be required.
  • To ensure that a test point is positioned electrically where it ought to be.
  • Unused digital input pins instead of terminated directly to ground are often connected via a resistor or zero-ohm-link so that if needed there is some copper with which to make a wire connection to.

There are probably other reasons too. Take your pick.

Andy aka
  • 456,226
  • 28
  • 367
  • 807
0

The use of a zero-ohm resistor isn't unusual but to position TP6 at its junction with R1 is.

My first thoughts were that it would allow adjustment of VOUT and, perhaps, late customisation of boards for different output voltages by adding R3 > 0 to attenuate VFB. This isn't supported by the datasheet, however, as Table 4 lists TP6 as "VOUT positive monitor point" and, in that case, why not use TP7.

The board is double-sided so it doesn't provide and jumper function. Being SMD it doesn't provide any useful hook-on point and the TP is there anyway.

My guess is that is a strange design feature carried over from another product but unused here.

Transistor
  • 175,532
  • 13
  • 190
  • 404