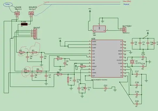
My current system:-
I'm working on a electricity metering system ,
I'm using shunt resistor configured in high side mode (a current sensor ) ,
I'm also using ADE7755 measuring chip ,
A schematic of the current circuit :-

A higher resolution schematic here
The problem:- When connecting the circuit as shown in the above schematic , R1, R2 , R3 & R4 blow up with some fire .
This isn't the first time happens , it happened before 3 times .
My initial guess it's that Analog & Digital ground are connected some how ..
I'm ready for any questions to clear the problem , thanks .
UPDATE#1 :-
I connected the PIN AGND in ADE 7755 chip to the Digital ground