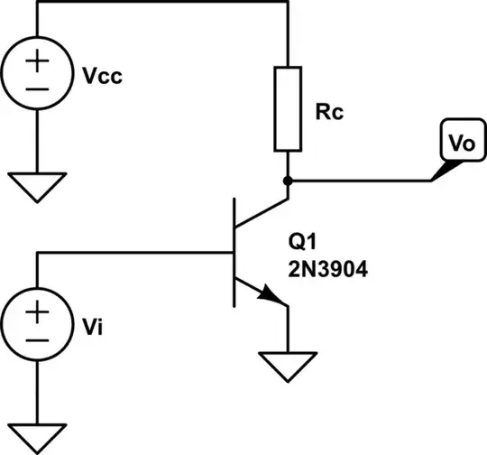
As a self imposed exercise, I tried to derive the complete expression of gain in a common emitter amplifier without emitter degeneration. I mean by "complete" that it also takes into account the distortion associated with it. Here is my notations.

simulate this circuit – Schematic created using CircuitLab
And my attempt.
Derivation attempt
Suppose a tiny \$V_{O}\$ nudge \$v_o\$. We know \$V_O = V_{CC} - R_CI_C\$, therefore, as \$V_{CC}\$ and\$R_C\$ are constant, we get :
$$v_o = -R_Ci_C \Rightarrow i_C = - \frac{v_o}{R_C}$$
This will cause a change in the emitter's intrinsic resistance, \$\Delta r_e\$, defined as : $$\Delta r_e = \frac{V_T}{i_C} = -\frac{V_TR_C}{v_o}$$
By the definition of current gain in a BJT, it will also cause some \$i_B\$ : $$i_B = \frac{1}{\beta}i_C = -\frac{v_o}{\beta R_C}$$ Because \$I_E = I_B + I_C\$, there will be : $$i_E = i_B + i_C = -(\frac{v_o}{\beta R_C} + \frac{v_o}{R_C}) = -\frac{(\beta + 1)v_o}{\beta R_C}$$ By Ohm's law and definition, \$v_i = v_B = i_E\cdot(\Delta r_e + r_e(V_O))\$, so : $$v_i= \frac{(\beta + 1)v_o}{\beta R_C}\cdot(\frac{V_TR_C}{v_o} + \frac{V_TR_C}{\alpha V_O}) = \frac{V_T}{\alpha} + \frac{V_Tv_o}{\alpha^2V_O}$$
From here I am stuck, for I do not know how to handle the "incremental gain" concept. Should I treat it as a gain derivative or as the gain at a particular point ? I do not want this question to exhibit an XY problem, so any pointers toward a solution are appreciated.
I also tried a non-incremental solution, but with it I found \$V_I = V_T/\alpha\$ for all \$V_O\$ which is nonsense.
