
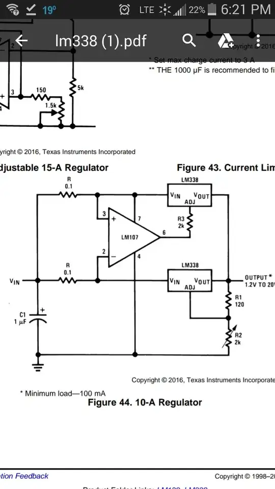
This schematic has a LM107 op-amp at its heart. It seems that it is now discontinued. Will a uA741 op-amp be a good substitute? If not, why not? What would be a good substitute? Thanks.

This schematic has a LM107 op-amp at its heart. It seems that it is now discontinued. Will a uA741 op-amp be a good substitute? If not, why not? What would be a good substitute? Thanks.