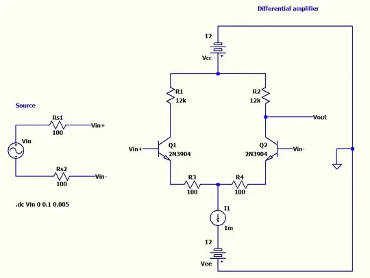
Below is a circuit where on the left there is a floating single-ended source which directly couples as an input to a DC differential amplifier:
So the idea is to be able to simulate a real scenario for a single-ended floating source to a differential-ended inputs of the above amplifier. The source has single-ended outputs but has balanced output impedances as Rs1 and Rs2.
If the source were a bipolar output it would also have a ground which wouldn't be a problem.
But in this case imagine the source is like a battery, which has only two leads. It doesn't have a third lead to connect to common ground of the circuit.
As you see above in DC analysis Vin is increased from 0V to 100mV.
I'm having the following plots:
For the red source output differential voltage (Vin+ - Vin-), LTspice outputs not really a linear plot. There is some sort of nonlinearities.
And if we check Vin+ and Vin- wrt ground (blue and green plots at the bottom), we even see a much nonlinear crazy plot.
But the output Vout is very linear.
My questions:
1) Are those crazy plots for Vin- and Vin- common-mode voltages that the program creates since the source has no ground? But Vout is very free of problem. Is that because the common-mode noise rejected perfectly in simulation?
2) Will this way of coupling(without any use of ground for the source) work in real? I mean wiring exactly like in my schematics.
3-) How to implement this properly without converting the source to a bipolar source and get similar results as in real? I mean in simulation I still want to see the source as two terminal source without any ground but the simulation will work. How to do that?


