1

So, this isn't the most serious project, more of a toy/hack, but I have a some LM2576 and LM2577 and I wanted to see if I could somehow get an adjustable dual rail (bipolar) supply out of them, for example, from V(in) = 24V DC.

I know the LM2576 does inverting buck-boost but if you read the fine print the efficiency is horrible, so I'm disgarding that for now.

The naive approach seems wrong: step-down from V(in) to V(out) and use a second one to step-down from V(in) to V(out)/2. The impedances of the rails would be all wrong and I'm sure that there are other issues, as this just isn't how the LM2576 was intended to be used.

The only other thing I can think of is to use an LM2577 in flyback mode as per the data sheet creating a preliminary V(+) and V(-) which can then each be stepped down by their own LM2566. In this case, I can't seem to find an appropriate flyback transformer (the exact parts in the datasheet aren't stocked by Mouser anymore) and I'm not that confident this would even work. It seems like it might be unstable and noisy.

I'm more interested in just using these parts and quantifying the result rather than meeting specific requirements but I would like to get 1-1.5A out and be able to (adjustably) produce symmetric positive and negative rails from a specific V(in) (e.g. 24V.) The original goal was to get an LM317 and LM337 pair to track an LM2577 each but I'm not sure how realistic that is now that I see generating negative rails is a bit of a pain without a center tapped transformer or already having a negative DC rail.

Anthony
  • 793
  • 7
  • 20
  • Just a short thought. $2\cdot 12:\text{V}=24:\text{V}$, so there's no voltage overhead here. If you are stuck with $24:\text{V}$ as the input source, that's a problem. If not, and you can use, say, $28-30:\text{V}$ as the input source, I think things get easier because you then need to create a beefy virtual ground (2-quadrant BJT driver?) and you have good input rails (with margin) for up to as much as $\pm 12:\text{V}$, now. It's just a matter of the "tracking" bits and that's doable, too. – jonk Jan 06 '18 at 18:45
  • Ah, sorry, ignore that. I'll edit in a minute. I just used 24V as a random example and didn't think. I'll be less specific. What's a 2-quadrant BJT driver? Maybe that's a potential answer you might want to write up? – Anthony Jan 06 '18 at 19:12
  • Roughly speaking, something like this: BJT driver for ground? That's not a good, complete design. But it is a behavioral concept diagram, anyway. – jonk Jan 06 '18 at 19:21
  • I found this appnote that describes 2- and 4-quadrant drivers. So if we look at the typical application in the LM2577 datasheet, what we're talking about is switching the inductor indirectly via like a PNP and NPN (or whatever gets alternation working) and take out the blocking diode so that it can properly sink current? http://www.5scomponents.com/pdf/AN9902E_2_and_4_quadrant_dc2dc_converters.pdf – Anthony Jan 06 '18 at 19:22
  • That's not quite where I was going. – jonk Jan 06 '18 at 19:24
  • Oh I see what you mean. Yeah, that's not the same. Yours is easier and doesn't involve messing with TI's reference designs and recommendations. How would you improve and complete that design? – Anthony Jan 06 '18 at 19:26
  • Well, you want an amp or two. That by itself tells you that you are going to want TO-220 (or similar) packaging for the BJTs driving ground. You also probably don't want to have to drive lots of base current, so I'd be looking at a Sziklai arrangement or a Darlington. But because of biasing and thermal considerations (and I suppose ignorances I may have to the contrary), I'd stick with Sziklai. (There are some massive opamps that can output 10 A, I suppose. But those are very expensive and boutique devices.) – jonk Jan 06 '18 at 19:30
  • Once you have a "driven ground" of some kind that can sink and source lots of current, driven by an appropriate opamp or biasing pair (long-tailed with or without Darlingtons), you now have split your single supply into two nice rails and ground. From there, the rest is a lot easier. – jonk Jan 06 '18 at 19:34
  • I have some TIP2955/3055. Those might work temporarily just to test... – Anthony Jan 06 '18 at 19:34
  • Yeah. But they require GOBS of base current. So you will want to supplement them. Create Sziklai out of them. Do you know how to properly design the biasing for Sziklai? – jonk Jan 06 '18 at 19:35
  • Yeah, I'm aware... not sure what op-amp I have that can even supply that much current. No, I don't, I usually buy pre-made Darlingtons and haven't hear dof Sziklai until today. Reading about them now.. – Anthony Jan 06 '18 at 19:51

1 Answers1

2

I'm not going to try for a full answer here. A complete design would be crazy-minded as an answer. (Not that I'm not crazy-minded. Because I am. But because I'm just not that crazy-minded.)

I'd start out with a basic behavioral model like the following:

schematic

simulate this circuit – Schematic created using CircuitLab

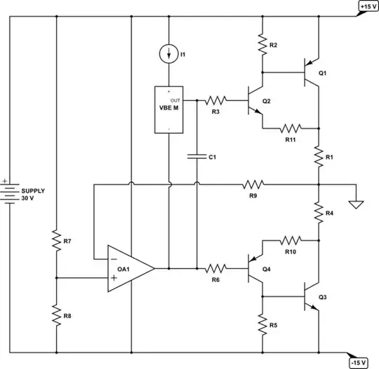
Here, you can see that the rail splitter precedes everything. You can get an IC to provide this, but it won't have much drive capability. So you may as well design your own (my opinion.) The rest of the stuff I added at the end is intended to "get the idea across" of what happens afterwards if you stay simple, linear, and avoid switchers. It won't be efficient. But it is easy to design and get working and you can find dozens of related designs. But it is NOT intended as an actual design. You may need transistor bypasses around the linear regulator boxes, for example. And the dual tracker is just a functional blob that also needs designing. But it gets the idea across?

You can replicate the dual tracker and linear sections for as many tracking supply rails as you want, of course. It's just more stuff (which may interact -- oh, well.)


The Sziklai arrangement isn't much different that might be used for a power audio amplifier. It would look something like this:

schematic

simulate this circuit

Here, the basic idea is that you have a "mid-point" reference. This can be either two simple resistors (\$R_7\$ and \$R_8\$) or else some rail splitter IC, if you prefer. If you don't use a rail splitter IC, you can also add capacitors, perhaps bootstrapped, to help stiffen up the resistor pair. But start with that idea as it is and worry about improvements later (new questions?)

The opamp is there to drive the 2-quadrant Sziklai power driver to keep ground at the mid-point voltage. If something attached to the \$+15\:\text{V}\$ rail draws more current for a moment, then this current will pull upward on the ground reference more than before. The opamp will see this as causing the ground to appear slightly higher than the mid-point voltage (the value present at its non-inverting input) and will respond by lowering its output and thus sinking more current through the lower quadrant Sziklai section and thus pulling ground back down to where it needs to be. (\$R_9\$ is there for helping to balance out bias current issues with the opamp.)

The values of \$R_1\$ and \$R_4\$ are very small. You don't want more than few tenths of a volt across them at full output current (which will still be significant power loss.) They are there for thermal reasons, among others. But the opamp may help a lot here, too. So just put them in and expect to adjust things a bit until you like the results. (I don't want to spend a lot of time on this topic.)

You will have to work out a means of providing a current source into the \$V_{BE}\$ multiplier. Also, I don't show a method for adjusting the value of the \$V_{BE}\$ multiplier, but you will need some method there (variable resistor, or else just tweaking until it is right.) And the \$V_{BE}\$ multiplier is a whole other subject. It needs a collector resistor that isn't often shown when googling around so as to deal with thermal and Early Effect compensation. So that's another question, perhaps? (Again, I don't want to spend a lot of time on this topic.)

\$R_3\$ and \$R_6\$ are not often important but can be a hundred Ohms or so. They are sometimes part of a current limiting system which isn't shown here. You can remove them, entirely. \$R_{10}\$ and \$R_{11}\$ are emitter degeneration, of course, but actually do more in terms of countering some tendencies for HF oscillation. Again, you can often just remove them.

Finally, we get to the Sziklai. For this, you need to calculate the value for \$R_2\$ and \$R_5\$. First, you need to compute the desired quiescent current for operation. This should be approximately:

$$I_Q\approx \frac{I_{PEAK}}{\beta_{PEAK}\cdot\left(A-\frac{V_{BE_{PEAK}}}{V_{BE_{PEAK}}-\Delta V_{BE}}\right)}$$

Where \$A\$ is a factor stating the ratio between the maximum and the minimum collector current for \$Q_2\$ and \$Q_4\$. This is important because the \$V_{BE}\$ varies depending on the collector current. And in a perfect world, you would NOT want the \$V_{BE}\$ to depend on the collector current, at all. It's bad enough that it varies a lot with temperature.

The \$V_{BE}\$ multiplier will, if correctly designed and thermally connected to \$Q_2\$ and \$Q_4\$, track pretty well and provide a relatively stable quiescent current value regardless of temperature. But trying to make one that also tracks load current variations?? That would be insanely hard for purposes like this. You do NOT want to go there.

So you do NOT want much variation of \$V_{BE}\$ in \$Q_2\$ and \$Q_4\$ over load currents in \$Q_1\$ and \$Q_3\$. Which means you don't want much variation of their collector currents. And this means you want that fancy ratio \$A\$ to be relatively small. Luckily, \$Q_2\$ and \$Q_4\$ will have about 100% of the quiescent current load, but only \$\frac{I_{PEAK}}{\beta_{PEAK}}\$ at peak load current. (See note about \$\beta_{PEAK}\$ and \$I_{PEAK}\$ at the end.)

(That \$V_{BE}\$ multiplier BJT should be thermally coupled to \$Q_2\$ and \$Q_4\$, but not necessarily \$Q_1\$ and \$Q_3\$. Which is another good reason for the Sziklai arrangement over the Darlington.)

If you set the quiescent current of the 2-quadrant system to some value, then \$Q_1\$ and \$Q_3\$ will be "mostly OFF" and that quiescent current will be mostly present in \$Q_2\$ and \$Q_4\$. But when full current (\$I_{PEAK}\$) is reached, you'd like it if the collector currents of them didn't change too much when handling the base currents for \$Q_1\$ and \$Q_3\$. Because, the \$V_{BE}\$ will vary by roughly \$\frac{n k T}{q}\cdot\operatorname{ln}\left(A\right)\$. If you set \$A=5\$ or so, this means only \$42\:\text{mV}\$ change. And that's tolerable.

The value of \$\Delta V_{BE}\$ in the above equation can be taken as anything you want between about \$80-120\:\text{mV}\$. I usually take a quick look at the datasheets, but in your case I'd recommend using \$100\:\text{mV}\$ and calling it good. It is \$60\:\text{mV}\$ per decade change in current and I think \$100\:\text{mV}\$ covers more than enough here.

You get the value for \$V_{BE_{PEAK}}\$ by looking at the datasheet for \$Q_2\$ and \$Q_4\$ at their maximum collector current (which will be supplying the base currents for \$Q_1\$ and \$Q_3\$ at \$I_{PEAK}\$.) Some power transistors will have lower values than some small signal devices. But it's just a chart-lookup, regardless. If you don't know and/or don't care to look you could just plug in something like \$750\:\text{mV}\$ and call it a day. It's not rocket science.

Once you have \$I_Q\$, then the resistor values are just \$R=R_2=R_5=\frac{V_{BE_{PEAK}}-\Delta V_{BE}}{I_Q}\$.

Obviously, \$I_{PEAK}\$ is the worst case currents you expect to handle. Set it as appropriate. Also, \$\beta_{PEAK}\$ is the value you find for the transistors used as \$Q_1\$ and \$Q_3\$ when supplying \$I_{PEAK}\$, and not the values for \$Q_2\$ and \$Q_4\$.

You will later need to adjust your \$V_{BE}\$ multiplier so that you get the value of \$I_Q\$ correctly arranged. You can measure this by looking at the voltage across \$R_1\$ or \$R_4\$ (or both, I suppose, in series.) This is another reason for including those two resistors, by the way.

Finally, the \$V_{BE}\$ multiplier needs to be designed and tweaked so that it has a parabolic voltage response to temperature over the range of temperatures you want to support. This is where that collector resistor I mentioned comes into effect. And that is an entirely different process with new considerations. You can, of course, just plug in a \$V_{BE}\$ and adjust it and completely ignore the thermal stability and Early Effect bits. You will survive. But to get things right with discrete parts, even that tidbit inside this circuit can be a pain of sorts.


The derivation of the \$I_Q\$ equation is perhaps for another day...

jonk
  • 77,876
  • 6
  • 77
  • 188
  • Don't worry about the full solution, I just wasn't able to get over the rail splitting hump. I know the ICs like TLE2426 and such but like you said, no good in this application. Sziklai info will be appreciated :) – Anthony Jan 06 '18 at 20:17
  • 1
    @Anthony Hope that helps a little. – jonk Jan 06 '18 at 21:04
  • Thanks, this is comprehensive. I wasn't expecting R5, R2 and the V(BE) multiplier. So, a couple of things I gather so far: This is push-pull but with Sziklai multiplying betas. A V(BE) multiplier is like a variable diode giving an adjustable voltage drop between the bases and its purpose in this app is to minimize (null) the region where both of the pairs don't conduct. I found an example in the AofE (figure 2.78 in the new edition) and this w2aew video as well (https://www.youtube.com/watch?v=Obh_PIC2qqo). I don't think I really understand the I(Q) equation yet. I'm still processing... – Anthony Jan 06 '18 at 23:29
  • I don't think I emphasized enough: thank you for spending the time on this. The V(BE) multiplier trick by itself is going to be invaluable to me for other things. – Anthony Jan 06 '18 at 23:30